【最新汇总】2020年各大艺术学院本科招生文化控制线划定办法汇总!
受疫情影响,教育部规定在疫情没有得到基本控制前不开学,大多数艺考生还是依旧宅家复习文化课,和自我学习专业课,艺考界相信有梦想的考生还是自觉自律的,期待在六月大放异彩!

那么,2020年全国各大艺术院校的本科招生文化课控制线划定办法是什么呢?其实,这个在各大艺术院校的招生简章中就能看到,艺考界为帮助各位考生节约时间,特地整理汇总了“30+18所”院校文化控制线划定办法,供大家查看!
01
30所独立设置本科艺术院校
中央戏剧学院

北京电影学院


上海戏剧学院


北京舞蹈学院

中国戏曲学院



中央音乐学院


中国音乐学院

上海音乐学院

天津音乐学院

武汉音乐学院


四川音乐学院

西安音乐学院

星海音乐学院

沈阳音乐学院

中央美术学院
(一)录取原则
按照教育部特殊类型招生工作要求,凡报考我校各专业的考生均须参加所在省市统考,统考合格(无省级统考或省统考未涉及的专业除外)并通过我校专业考试的考生,才有资格被我校录取。我校根据考生文化课、专业课的考试成绩,政治思想品德考察及体检情况全面衡量,择优录取。
(二)录取办法
1.所有专业考生文化课成绩总分将进行统一折算,并按折算后的文化课相对成绩文理统一划线录取(考生相对成绩=考生文化课成绩总分÷考生所在省本科(文/理)一批线 ×100),相对成绩四舍五入保留至小数点后三位;
2.按专业成绩排名录取:造型艺术、中国画、书法学、实验艺术、艺术设计、城市艺术设计专业合格考生,文化课相对成绩达到我校录取控制线要求,依据专业成绩排名录取,各专业实际录取的专业名次由文化课相对成绩达到要求的考生按专业名次由前到后自然排序产生。按专业排名各专业最后名次并列且招生计划不足时,以文化课相对成绩排队录取;
3.按文化课相对成绩排名录取:建筑学、美术学、艺术学理论、艺术与设计管理专业成绩合格考生,依据考生高考文化课相对成绩文理科统一排队,择优录取。文化课相对成绩并列且招生计划不足时,按专业名次排队录取。建筑学专业每个省录取人数原则上不超过12人;美术学、艺术学理论专业每个省录取人数原则上不超过8人。
(三)录取控制线划定办法
1.造型艺术、中国画、书法学、实验艺术、城市艺术设计专业考生文化课相对成绩为75分;
2.艺术设计专业考生文化课相对成绩为80分;
3.美术学、艺术学理论、建筑学、艺术与设计管理专业录取文化课分数线由专业合格考生按文化课相对成绩排序产生,不低于生源省份普通本科批次或普通本科第二批次录取控制分数线。
(四)录取分数线分省情况说明
1.对于艺术类高考满分与普通类高考满分分值不一样的省份,一本参考线折算办法:一本参考线=普通类一本线×艺术类高考满分÷普通类高考满分;
2.合并高考批次的省份计算相对成绩时一本参考线使用自主招生批次控制线或本科A段线或本科第一段线;
3.江苏、新疆一本参考线使用普通类文科一本线;
4.高考综合改革试点省市选测科目不限(北京、天津、山东、海南四省建筑学专业要求物理、历史、地理至少参加一门);
5.录取江苏省考生时,7门必修科目测试成绩须全部合格;
6.海南省计算相对成绩折算时使用标准分;
7.若有省市招生政策调整,则考生的相对成绩将按照生源所在省市的招生办法进行折算,具体折算办法由学校本着择优录取且对同一考区全体考生公平公正的原则确定。
中国美术学院
第十五条 学校根据「学校负责,省考试院监督」的要求实施新生录取工作。
第十六条 学校所有全国统招专业文理兼招,属于艺术类第一批录取(部分省份又名艺术类提前批,具体录取批次按各省招办执行)。
第十七条 录取规则
(一)学校属于专业考试自主命题的艺术院校。根据教育部规定,考生的报考专业如为所在省统考范围内的专业,应先参加所在省统考,省统考合格后,参加学校自主命题的专业考试成绩才有效。请考生咨询所在省份所报专业的统考合格要求,我校将按照考生所在省的统考专业合格要求执行。
(二)报考我校的全国考生均按我校划定的文化课最低控制线进行录取,我校将参考浙江省普通类二段线的75%自主划定文化课录取最低控制线。学校遵循考生专业志愿,我校优先录取第一专业志愿的考生,如招生计划未完成的依次从第二志愿、第三志愿考生中择优录取,按此录取仍未完成该专业招生计划的,由学校招生委员会调剂录取。
(三)学校不限生源省份,不限男女生录取比例。学校对福建省、广东省等省份,因实行「一档多投」而流失的拟录取计划,按相同专业的排名情况从高分到低分进行替补。替补时,如遇部分省份已经录取结束,则此部分的计划将从浙江省生源中择优录取。
(四)外语语种不限。学校在本科教学中,仅使用英语教材和英语教学,请非英语语种的考生慎重报考。
(五)我校所有专业不区分文理科按统一标准录取。工业设计专业按普通类高考投档成绩择优录取。学校自主命题的专业按专业考试分数合格,且高考文化课成绩(不分省份,按高考文化课成绩满分750分计算,满分不是750分的折算成750分)达到最低分数线后,按以下录取规则择优录取:
(1)建筑学专业、艺术学理论类专业:按高考文化课成绩总分排名,从高分到低分顺序录取。录取时,当文化总分排名并列时,分别以语文成绩、外语成绩、数学成绩次序,单科高者优先。
(2)其他专业(类):以专业成绩和高考文化课成绩折算综合分,按综合分排名从高分到低分顺序录取。录取时,当综合分排名并列时,专业课成绩高者优先录取。
综合分折算公式:
综合分 = 专业成绩总分÷专业成绩满分×60 +高考文化课成绩总分÷高考文化课满分×40
四川美术学院
1.理论类专业:专业考试合格,文化成绩总分达到我校划定的分数线,按高考文化成绩从高到低择优录取(单科成绩不作要求)。
2.造型类、设计类、书法类专业:专业考试合格,文化课成绩总分达到我校划定的分数线,按综合分排名,择优录取(单科成绩不作要求)。综合分计算方法:高考文化成绩÷高考文化满分×30+专业成绩÷300×70。
3.普通类专业:按照文化成绩总分从高到低择优录取(单科成绩不作要求),原则上文化课成绩应达到考生所在省二本文理科最低控制分数线。当文化总分排名并列时,建筑学、风景园林、工业设计分别以数学成绩、语文成绩、外语成绩次序,单科高者优先;艺术教育分别以语文成绩、外语成绩、数学成绩次序,单科高者优先。
广州美术学院
录取原则和办法:
1、广东省:
我校工业设计、建筑学、风景园林专业招收普通类理科生,艺术教育专业招收普通类文科生,其它美术类各专业文理兼招。美术类校考专业分四种校考类型,分别是“理论类”、“造型类”、“设计类”、“书法类”。
我校各专业按广东省高考录取批次进行录取。其中,“统+校”批次的专业按校考类型先“理论类”,再“造型类”,最后“设计类”的顺序进行录取,即先进行前一种校考类型录取,结束后再进行下一种校考类型录取。获得多个校考合格证的考生可兼报相应专业,也按上述顺序进行录取。
(1)“理论类”美术学专业:考生需参加广东省美术术科统考,并取得合格证,校考专业成绩(即参加《美术知识与作品赏析》科目考试成绩)和文化成绩达到我校录取最低控制线,根据考生文化成绩从高到低,择优录取。优先录取第一专业志愿考生。如文化成绩相同,则文科生优先;如同是文科生(或理科生),按文化成绩排位先后录取。
(2)“造型类”各专业:文化成绩参照广东省美术类本科院校录取分数线,由我校自行划定。校考专业成绩和文化成绩达到我校规定的录取最低控制线,根据考生综合分从高到低,择优录取。如综合分相同,则按专业成绩择优录取。在综合分达到录取条件后,各专业优先录取第一专业志愿考生。若考生未被录取至第一专业志愿,则按综合分优先,遵循专业志愿顺序的原则,确定录取专业。综合分计算公式:文化总分÷文化满分×30+专业总分÷专业满分×70。
(3)“设计类”各专业:文化成绩参照广东省美术类本科院校录取分数线,由我校自行划定。校考专业成绩和文化成绩达到我校规定的录取最低控制线,根据考生综合分从高到低,择优录取。如综合分相同,则按专业成绩择优录取。在综合分达到录取条件后,各专业优先录取第一专业志愿考生。若考生未被录取至第一专业志愿,则按综合分优先,遵循专业志愿顺序的原则,确定录取专业。综合分计算公式:文化总分÷文化满分×30+专业总分÷专业满分×70。
(4)“书法类”书法学专业:文化成绩参照广东省美术类本科院校录取分数线,由我校自行划定。校考专业成绩和文化成绩达到我校规定的录取最低控制线,根据考生综合分从高到低,择优录取。优先录取第一专业志愿考生。如综合分相同,则按专业成绩择优录取。综合分计算公式:文化总分÷文化满分×30+专业总分÷专业满分×70。
(5)美术学(美术教育)专业:考生需参加广东省美术术科统考,统考专业成绩和文化成绩达到广东省美术类本科院校录取分数线,在投档考生中按艺术类统考专业投档总分(即美术类总分)从高到低择优录取。
(6)艺术教育专业:考生需参加广东省美术术科统考,统考专业成绩达200分(以满分300分计算),文化成绩达到广东省本科文科分数线,根据考生文化成绩从高到低,从普通文科类择优录取。如文化成绩相同,按文化成绩排位先后录取。
(7)工业设计、建筑学、风景园林专业:考生不需参加专业考试,文化成绩达到广东省本科理科分数线,根据考生文化成绩从高到低,从普通理科类择优录取。如文化成绩相同,按文化成绩排位先后录取。录取专业的确定,按文化成绩优先,遵循专业志愿顺序的原则。
(8)当考生未被录取至填报的专业志愿时,按各专业录取原则调剂到未满额且考生符合录取要求的专业,若考生不服从专业调剂,将予以退档。
2、广东省外:
我校工业设计、建筑学、风景园林专业在江苏、浙江、湖南、湖北四省招收普通类理科生。艺术教育专业在湖南、江西两省招收普通类文科生。其它美术类各专业文理兼招。美术类校考专业分四种校考类型,分别是“理论类”、“造型类”、“设计类”、“书法类”。
我校各专业按各省高考录取批次进行录取。其中,校考专业按校考类型先“书法类”,然后“理论类”,再“造型类”,最后“设计类”的顺序进行录取,即先进行前一种校考类型录取,结束后再进行下一种校考类型录取。获得多个校考合格证的考生可兼报相应专业,也按上述顺序进行录取。
(1)“书法类”书法学专业:校考专业成绩和文化成绩达到我校规定的录取最低控制线,根据考生综合分从高到低择优录取。优先录取第一专业志愿考生。如综合分相同,则按专业成绩择优录取。综合分计算方法:文化总分÷文化满分×30+专业总分÷专业满分×70。
(2)“理论类”美术学专业:考生需参加各生源省美术术科统考,并取得合格证(未组织美术术科统考的省份除外),校考专业成绩(即参加《美术知识与作品赏析》科目考试成绩)和文化成绩达到我校规定的录取最低控制线,根据考生文化成绩从高到低,择优录取。优先录取第一专业志愿考生。如文化成绩相同,则文科生优先。同一省份,美术学专业录取人数总和最多不超过4人。
(3)“造型类”各专业:校考专业成绩和文化成绩达到我校规定的录取最低控制线,根据考生综合分从高到低择优录取。如综合分相同,则按专业成绩择优录取。在综合分达到录取条件后,各专业优先录取第一志愿考生。若考生未被录取至第一专业志愿,则按综合分优先,遵循专业志愿顺序的原则,确定录取专业。同一省份,录取人数总和最多不超过15人。综合分计算方法:文化总分÷文化满分×30+专业总分÷专业满分×70。
(4)“设计类”各专业:校考专业成绩和文化成绩达到我校规定的录取最低控制线,根据考生综合分从高到低择优录取。如综合分相同,则按专业成绩择优录取。在综合分达到录取条件后,各专业优先录取第一志愿考生。若考生未被录取至第一专业志愿,则按综合分优先,遵循专业志愿顺序的原则,确定录取专业。同一省份,录取人数总和最多不超过30人。综合分计算方法:文化总分÷文化满分×30+专业总分÷专业满分×70。
(5)工业设计、建筑学、风景园林专业:考生不需参加专业考试,文化成绩达到考生所属省份的普通理科类本科分数线,根据考生文化成绩从高到低,从普通理科类择优录取。如文化成绩相同,按各省的文化成绩排位先后录取。录取专业的确定,按文化成绩优先,遵循专业志愿顺序的原则。具体录取批次以各省招生专业目录为准。
(6)艺术教育专业:考生需参加各生源省美术术科统考,统考专业成绩达200分(按满分300分计算,满分不是300分的按该比例折算),文化成绩达到考生所属省份的普通文科类本科分数线,根据考生文化成绩从高到低,从普通文科类择优录取。如文化成绩相同,按各省的文化成绩排位先后录取。具体录取批次以各省招生专业目录为准。
(7)当考生未被录取至填报的专业志愿时,按各专业录取原则调剂到未满额且考生符合录取要求的专业,若考生不服从专业调剂,将予以退档。
(8)个别省份(例如海南省)考生高考文化成绩有原始分、标准分等多种分制,我校按原始分进行计算、排名及录取。
(9)我校在上海、浙江的选考科目要求按照(提前)公布的选科要求执行,在一市一省的录取原则按照在上海、浙江公布的方案及有关办法执行。
在江苏省普通类专业的录取规则:在投档考生中,按先分数后等级、分数优先的原则安排录取专业,等级顺序为A+A+、A+A、AA、A+B+、A+B、AB+、AB、B+B+、B+B、BB,同分同等级考生按语文、数学科目的总分(含附加分)从高到低排序。
天津美术学院

湖北美术学院
(一)绘画设计类
1.优先录取填报我校第一志愿并达到我校文化投档资格线的考生,录取填报批次为:艺术本科提前(一)批。考生录取成绩按照校考专业成绩(取考生校考最高成绩)和高考文化成绩折算分排序,以绘画设计类录取计划数从高到低排序录取,额满为止。
2.被我校拟录的考生,按考生高考填报的专业(专业方向)志愿根据折算分排序依次确定录取专业(专业方向),按照志愿优先原则,在第一专业(专业方向)志愿不能满足时按照第二专业(专业方向)志愿录取,依次类推(即志愿优先原则)。最后不能确定其专业(专业方向)的考生,由我校根据考生填报志愿的调剂意愿,安排至名额未满的专业(专业方向)进行录取。
3.绘画设计类折算分计算方式:(高考文化成绩×40%+校考专业成绩×60%)×2。
(二)书法类
1.优先录取填报我校第一志愿并达到我校文化投档资格线的考生,录取填报批次为:艺术本科提前(一)批。录取时根据专业志愿按照折算分排序,以书法类录取计划数从高到低择优录取,额满为止。
2.书法类折算分计算方式:(高考文化成绩×60%+校考专业成绩×40%)×2。
(三)服装表演类
优先录取填报我校第一志愿并达到我校文化投档资格线的考生,录取填报批次为:艺术本科提前(一)批。录取时根据专业志愿按照校考服装表演类专业成绩排序录取。
(四)美术理论类
只录取填报我校志愿并达到我校文化投档资格线的考生,录取填报批次为:艺术本科提前(一)批。录取时根据专业志愿按照高考文化分排序择优录取。高考文化成绩总分相同时,按照英语和语文相加后的成绩,排序录取。
(五)提前批文理类
1.无省专业统考与我校校考要求,只录取填报我校志愿并达到我校文化投档资格线的考生。录取填报批次为:提前批文理本科。
2.录取时分文科、理科两类,分别按照高考文科、理科文化成绩分类排序,根据专业志愿从高到低择优录取。高考文化成绩总分相同时,按照英语和语文成绩相加后排序录取。根据专业志愿优先原则分别确定录取专业。
(六)动画(中外合作办学)
1.凡达到绘画设计类录取控制折算分数线的考生,一律按普通绘画设计类专业录取,即除动画(中外合作办学)以外的绘画设计类专业;
2.未达到绘画设计类录取控制折算分数线的考生,在同时满足以下两项条件的基础上,按照该专业计划数单独划定该专业折算分录取控制分数线:
(1)只录取填报我校志愿并达到我校文化投档资格线的考生,录取填报批次为:艺术本科提前(一)批,按照绘画设计类录取相应原则执行;
(2)专业志愿为平行志愿,只录取填报“动画(中外合作办学)”专业志愿的考生。高考专业志愿“服从志愿调剂”,但未填报该专业志愿的考生不能给予录取。
鲁迅美术学院
1、报考我院的考生,文化课总分达到我院最低控制线后,依据考生填报的高考专业志愿,按照“分数优先、平行志愿”规则,各类别根据考生专业课考试和高考文化课考试的综合分数,文理科考生从高到低统一排名依次录取(辽宁省考生统一排名,外省考生统一排名)。
各类别综合分计算办法及文化课最低控制线

2、录取过程中如果出现并列情况:
美术学类、戏剧与影视学类录取文化课总分高的考生;如文化课总分并列,按照语文、数学、外语分数优先录取。设计学类、书法学专业、中外合作办学项目、美术学专业、艺术设计学专业录取专业课总分高的考生;如专业课总分并列,按照语文、数学、外语分数优先录取。
3、对于实施高考综合改革方案的省市,我院所有专业无选考科目限制。
吉林艺术学院

广西艺术学院
(一)我校为教育部批准的独立设置本科艺术院校,艺术类本科专业在外省不编制分省分专业招生计划,可自主划定艺术类本科专业高考文化成绩录取控制分数线,如各省对艺术类文化最低录取控制分数线另有要求的,按照考生所在省份规定执行。录取时,根据考生的高考文化成绩和专业成绩,德、智、体、美全面考核,择优录取。(具体录取办法详见《广西艺术学院2020年本(专)科招生章程》)
(二)华侨及港、澳、台考生取得我校专业考试合格资格,文化课成绩达到联招办的要求,政审体检合格,按有关规定择优录取。
(三)新生入学后3个月内,学校按照教育部有关规定进行新生入学复查。凡通过弄虚作假、冒名顶替、徇私舞弊方式骗取高考加分和录取入学的新生、未经省级招办办理手续的新生,一经查实,确定为复查不合格,坚决取消入学资格或学籍;情节严重的,移交有关部门调查处理。
云南艺术学院
(一)我校为教育部批准的独立设置本科艺术院校,艺术类本科专业在外省不编制分省分专业招生计划,可自主划定各省各艺术类本科专业高考文化课成绩录取控制分数线,分数线确定后,报各省招办备案。如有省份对艺术类本科专业高考文化课成绩录取控制分数线另有要求,按照该省份规定执行。录取时,根据考生的高考文化课成绩和专业成绩,德、智、体、美全面考核,择优录取(具体录取办法详见《云南艺术学院2020年本科招生章程》)。
(二)仅面向云南省招生的音乐学(师范类)和美术学(师范类)两个专业的高考文化课成绩录取控制分数线按照云南省统一划定的分数线执行。
(三)云南省实行平行志愿投档录取,外省按照专业志愿优先原则进行录取。录取结果通过各省考试院网站查询,未被录取者不另行通知。
(四)我校所有艺术类本科专业均为文理兼招,录取时不单列文理计划数。
(五)新生入学后3个月内,我校按照教育部有关规定进行新生入学复查。凡通过弄虚作假、徇私舞弊方式骗取高考加分资格、录取资格或冒名顶替入学的新生、未经省级招办办理手续的新生,一经查实,确定为复查不合格,坚决取消入学资格或学籍;情节严重的,移交有关部门调查处理。
山东艺术学院


(二)科类批次录取说明
1.艺术类专业,录取批次在艺术类的本科提前批。2.文化产业管理专业,录取批次在普通类的常规本科批。
●专科录取办法我校所有专科专业不组织专业考试,按山东省教育招生考试院公布的录取原则进行录取。其中美术类专业按照综合分数录取(综合分数折算办法按照山东省教育招生考试院规定执行);其它专业认可相同或相近本科专业校考合格成绩,按照文化成绩录取。
●备注以上本、专科录取过程中,如最后一名出现成绩并列现象,将按照以下录取原则执行:1.以专业成绩排序录取为原则的相关专业,如出现并列现象,取文化成绩高者。2.以综合分成绩排序录取为原则的相关专业,如出现并列现象,取文化成绩高者。
新疆艺术学院
第九条 录取工作按国家教育部有关文件、各省(自治区、直辖市)教育考试院(招生办)及我校有关规定执行。录取时,学校根据考生的文化和专业成绩以及德、智、体、美、劳情况全面衡量,择优录取。按照教育部的统一要求,凡报考我校艺术类专业的考生必须参加本省相关艺术类专业统考,统考合格(省统考未涉及的专业除外)并且通过我校专业考试的考生,有资格被我校录取。
第十条 填报我校本科艺术类各专业志愿的考生必须取得我校相应专业考试合格证。本校公共课程中的外语为大学英语,请外语语种非英语的考生慎重填报。音乐表演各专业方向录取人数根据本年度专业教学安排的需要,按照专业小方向排名录取;播音与主持艺术专业、表演和舞蹈类专业考生分别有身高要求,详见我校《招生简章》;身体健康状况须符合教育部和卫生部颁发的《普通高等学校招生体检工作指导意见》有关要求,残疾考生需当地残疾人联合会出具相关证明,同时须达到我校当年招生简章中注明的部分专业的特殊要求。报考新疆艺术学院艺术类专业的新疆生源考生须在本科提前段A段中填报志愿。
第十一条
1.普通本科艺术类各专业。
艺术类本科各专业及同一专业不同方向,因考核内容和录取方法不同分为三类。所有本科专业(含方向)考生需取得我校承认的专业考试合格证,高考文化成绩达到我校相应专业录取最低控制分数线的前提下,按照不同专业(含方向)确定不同录取原则:
第一类:达到上述前提后,按高考文化成绩从高分到低分择优录取的专业有:艺术管理、广播电视编导、戏剧影视文学。
第二类:达到上述前提后,按专业成绩从高分到低分择优录取的专业有:音乐表演、表演、舞蹈表演、舞蹈学、舞蹈编导。(注:音乐表演专业,按照专业小方向成绩择优录取)
第三类:达到上述前提后,按照专业成绩与高考文化成绩各占50%比例的综合分从高分到低分择优录取的专业有:
1.美术学类:美术学(美术教育)、绘画、雕塑、摄影、戏剧影视美术设计;
2.设计学类:环境设计、动画、视觉传达设计、服装与服饰设计;
3.其他专业:美术学(美术史论)、音乐学、作曲与作曲技术理论、播音与主持艺术。
(综合分排序的专业,按照分数优先,遵循志愿的原则,确定考生的录取专业。专业志愿无法满足时,若服从调剂,则调剂到尚未录满的专业,不服从调剂的,作退档处理。)
公式:综合分=专业成绩×系数×50%+文化课成绩×50%;系数=高考文化课满分/我校专业考试满分,(高考文化课满分以本省(自治区、直辖市)教育考试院规定高考满分为准);
例:以高考满分750分为例,考生文化课满分为750分,我校专业考试满分为200分。系数=750/200=3.75;(高考成绩满分不为750分的以此类推)
2.普通本科二批次各专业,录取原则按照各省(自治区、直辖市)招生考试院公布的普通本科二批次录取办法执行。考生高考文化分数原则上不得低于生源省份普通本科二批次分数线,按照分数优先,遵循志愿的原则,确定考生的录取专业。专业志愿无法满足时,若服从调剂,则调剂到尚未录满的专业,不服从调剂的,作退档处理。
3.普通高职(专科)艺术类各专业,考生需取得相应专业省级统考合格证(舞蹈类新疆籍考生需参加我校组织的舞蹈类专业考试,并取得专业考试合格证),考生高考文化分数原则上不得低于生源省份普通高职(专科)艺术类分数线,按照分数优先,遵循志愿的原则,确定考生的录取专业。(注:如果省(自治区、直辖市)级教育考试院(或招办)要求考生需取得相应专业省级统考合格证,将根据各省(自治区、直辖市)教育考试院(或招办)要求,考生在取得相应专业省级统考合格证后,按照上述录取原则执行。)
景德镇陶瓷大学
一、文化分数线
全国考生(江西省考生除外)最低文化总分线按生源省级招生考试机构划定的美术与设计学类本科专业最低录取控制分数线执行,文化分数线的规定以语文、外语、数学、综合满分为750分(语文、外语和数学各为150分、文综或理综为300分计算),相关科目语文70分以上,外语65分以上。单科满分值不为150分制的省份,相应的单科线按比例折算,如江苏省考生因语文单科满分160分,其语文单科要求75分以上;外语单科满分120分,其外语单科要求52分以上。
江西省考生最低文化总分线按江西省省内美术与设计学类本科录取控制文化线执行,并且相关科目语文70分以上,外语65分以上。美术与设计学类本科职教班按照江西省美术与设计学类本科所在录取批次的投档录取原则执行。
二、对于专业优秀考生的文化分优惠政策
全国考生(江西省考生除外)在文化总分达到所在生源省级招生考试机构划定的美术与设计学类本科专业最低录取控制分数线的基础上,对语文、外语两门课的单科成绩制定一定的优惠政策,具体根据其专业校考成绩的全国排名情况分四档执行优惠,具体办法如下:
1.在全国考生中,专业成绩总分名列前10名的,可享受语文、外语不设单科分数要求。
2.在全国考生中,专业成绩总分名列前11--30名的,允许语文、外语降分之总和不超过30分。
3.在全国考生中,专业成绩总分名列前31--60名的,允许语文、外语降分之总和不超过20分。
4.在全国考生中,专业成绩总分名列前61--100名的,允许语文、外语降分之总和不超过10分。
江西省考生在满足江西省招生录取政策的前提下,根据其江西省专业统考成绩在全省前100名的排名情况,按照全国语文、外语单科文化优惠政策与上述对应的档次分四档执行。
报考书法学专业的考生不享受文化分优惠政策。
三、美术及设计学类本科专业录取规则
根据我校美术与设计学类本科专业的培养特点,我校美术与设计学类本科专业录取办法规定如下:报考我校第一志愿优先的原则,不分文、理科性质,在报考我校专业合格且达到最低文化分数线的考生中,以专业成绩和高考文化课成绩折算录取总分,录取总分折算公式:录取总分=专业成绩总分÷专业满分×70 +文化课成绩总分÷文化课满分×30。
按录取总分排名从高分到低分顺序录取,如果录取总分相同,按专业总分、语文、外语的科目顺序排序。我校按分数清的原则进行择优录取。
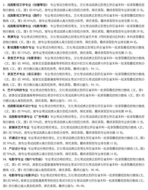
南京艺术学院






0 2
18所参照独立设置本科艺术院校
清华大学
1.各省相关文件要求执行)方可填报我校志愿。高考填报专业须与《专业课考试合格证》中注明的招生专业一致(兼报其他专业无效),报考类别为艺术类,填报时请选择清华大学艺术类招生专业所在的批次(提前批或艺术类本科一批等)。
2. 报考我院的考生均须参加普通高校招生全国统一考试(高考)。报考艺术史论专业的考生,高考文化课科目及满分值须与所在省文史类考生一致(不分文理的省份除外),其中江苏省考生要求5门必修科目测试成绩全部合格,两门选测科目一科为历史,另一科可在政治、地理、化学、生物中任选一科,2门选修科目等级均要求达到A;浙江省、上海市、北京市、天津市、山东省、海南省选考必选科目为历史。报考设计学类及美术学类专业的考生,高考文化课科目不做特别要求,按照所在省教育考试院要求执行,其中江苏省7门必修科目测试成绩须全部合格。
3. 我校在调档时,对于各省(区、市)招生主管部门给予考生的政策性加分按照我校本科招生章程执行。
4. 高考文化课外语语种不限。
中国传媒大学



中央民族大学
1.作曲与作曲技术理论专业、音乐学专业(含音乐教育民族班)不做分省招生计划,根据校考成绩全国排名,以不超过招生计划数1:4的比例确定参加“全国普通高等学校招生统一考试”名单(以下简称“文考名单”)。
2.音乐表演专业声乐方向(分男女)、器乐各方向(分器种)根据校考成绩全国排名,按照招生计划1:1的比例确定分省计划,并与文考名单同时公布。在已投放招生计划的省份,相同方向、器种、科类(如所在省份分文理)的考生按照校考成绩排队,在不超过该省相同方向、器种、科类计划数的2倍之内可顺延进入文考名单。
3.兼报音乐表演(民族英才班)和音乐表演专业各方向,且校考成绩全国排名均进入相同方向(或器种)招生计划1:1范围的考生,以民族英才班的报考信息为准制定分省计划,其余兼报专业不再分配分省计划且不再进入文考名单。
4.考生的视唱练耳成绩不计入综合成绩,但必须达到合格要求。音乐表演(少数民族乐器)方向考生的视唱练耳成绩仅作参考,但五音不全者,不予录取。
5.我校将于2020年3月中旬在本科招生网(http://zb.muc.edu.cn)开通成绩查询系统,并公布专业考试合格考生名单及成绩等信息,合格考生同时可自行打印《中央民族大学艺术类专业文化考试准考证》。
录取原则:2020年艺术类文化线划定及录取原则以我校2020年艺术类专业《招生章程》(主管部门审核通过后发布)为准,请考生保持关注。
东华大学
1、高考文化成绩达到生源省份相应的艺术类本科录取控制分数线。
2、服装与服饰设计、环境设计、产品设计、数字媒体艺术、视觉传达设计、艺术与科技等专业要求考生外语单科成绩 不得低于70分(满分为150分)。
3、服装与服饰设计(中外合作办学)(中英合作)、环境设计(中外合作办学)(中英合作)高考外语单科成绩不低于 90分(满分为150分),课程用英语授课,考生根据自身情况选择报考。
江南大学
(一)采用校考成绩录取
1. 政治思想、体检符合标准,专业校考成绩和省统考成绩合格,文化成绩达到生源所在省(区、市)普通类专业本科一批录取控制分数线的75%(取文理录取控制分数线中分值高者,四舍五入保留整数)。对于合并批次和高考改革省份,本科一批录取控制分数线按自主招生控制分数线或一段线执行。
2. 对于高考改革省份考生,选考科目不限。
3. 录取办法:
(1)第一志愿报考我校,文理兼招,依据综合成绩统一划定录取分数线。综合成绩=(专业校考成绩×40%+文化成绩×60%)×2,文化成绩和专业校考成绩满分均按750分计算。
(2)按照综合成绩优先、遵循志愿的原则录取,如综合成绩相同则依次按专业校考成绩、语文、数学、外语成绩从高到低进行排序录取。
(二)采用省统考成绩录取
1. 政治思想、体检符合标准,省统考成绩合格。
2. 文化成绩要求:
(1)实行平行志愿投档的省份
文化成绩须达到生源所在省(区、市)相应录取控制分数线要求。
(2)不实行平行志愿投档的省份
文化成绩须达到生源所在省(区、市)普通类专业本科一批同科类录取控制分数线的75%(四舍五入保留整数,招生计划不分文理的省份,取文理录取控制分数线中分值高者)。对于合并批次省份,本科一批录取控制分数线按自主招生控制分数线执行。
3. 录取办法:
(1)实行平行志愿投档的省份
对于进档考生,按照投档的综合成绩优先、遵循志愿的原则录取。
(2)不实行平行志愿投档的省份
依据综合成绩统一划定录取分数线,综合成绩=专业省统考成绩+文化成绩。按照综合成绩优先、遵循志愿的原则录取。
(3)同分排序原则
如综合成绩相同则依次按专业省统考成绩、语文、数学、外语成绩从高到低进行排序录取。
按照教育部文件规定,新生入学后,学校将根据招生政策和录取标准进行复查,凡不符合条件或有舞弊行为者,一经查出,立即取消其入学资格,并上报相应省级招生考试机构。
北京服装学院


天津工业大学
天津工业大学2020年设计学类、动画专业要求考生文化课成绩达到各省、市、自治区美术及设计学类本科专业录取控制分数线。
此外,设计学类专业要求外语成绩达到我校规定分数线,具体要求将在高考后公布 2017年-2019年要求外语达到50分。
上海视觉艺术学院

哈尔滨音乐学院

北京印刷学院
1.文化课成绩达到各省划定的艺术类本科录取控制分数线;
2.生源地省级艺术类专业统考合格;
3.专业校考成绩合格;
4.根据综合分录取;

5.录取时不分文理,根据考生高考志愿,按照分数优先的原则录取。
以上录取办法中,对部分高考改革的省份做如下要求:
对于合并本科批次的省份,使用各省划定的自主招生参考线作为本科一批控制分数线(以下简称一本线)或按照考生所在省份的相关规定执行;广东一本线为广东省公布的高分优先投档线;浙江一本线为浙江省公布的普通类一段线。对于艺术类考生文化考试总分与普通类考生文化考试总分不一致的省份,一本线以该省给定的参考分数线为准。
浙江传媒学院
贯彻德、智、体、美、劳全面考核择优录取的原则,在考生政治思想品德考核和体检合格的情况下,考生文化折算分达到70分以上(含),按专业分和文化折算分4:6比例的综合分排序择优录取,综合分并列的按专业成绩从高到低择优录取。
播音与主持艺术专业(双语播音)录取原则:
贯彻德、智、体、美、劳全面考核择优录取的原则,在考生政治思想品德考核和体检合格的情况下,外语单科成绩105分以上(含),考生文化折算分达到70分以上(含),按专业分和文化折算分4:6比例的综合分排序择优录取,综合分并列的按专业成绩从高到低择优录取。
广播电视编导专业录取原则:
贯彻德、智、体、美、劳全面考核择优录取的原则,在考生政治思想品德考核和体检合格的情况下,考生文化折算分达到80分以上(含),按文化折算分排序择优录取,文化折算分并列的按专业成绩从高到低择优录取。影视摄影与制作专业(电视节目制作)、
影视摄影与制作专业(电视摄像)、摄影专业、录音艺术专业录取原则:
贯彻德、智、体、美、劳全面考核择优录取的原则,在考生政治思想品德考核和体检合格的情况下,考生文化折算分达到75分以上(含),按文化折算分排序择优录取,文化折算分并列的按专业成绩从高到低择优录取。
影视摄影与制作专业(电影摄影与制作)录取原则:
贯彻德、智、体、美、劳全面考核择优录取的原则,在考生政治思想品德考核和体检合格的情况下,考生文化折算分达到70分以上(含),按文化折算分排序择优录取,文化折算分并列的按专业成绩从高到低择优录取。
只招收有该专业志愿的考生,不录取服从专业调剂志愿的考生。
戏剧影视文学专业、数字媒体艺术专业录取原则:
贯彻德、智、体、美、劳全面考核择优录取的原则,在考生政治思想品德考核和体检合格的情况下,不实行平行志愿投档的省份按文化折算分排序择优录取,文化折算分并列的按专业成绩从高到低择优录取。实行平行志愿投档的省份按各省相应统考类别(专业)平行志愿投档规则进行择优录取。
表演专业录取原则:
贯彻德、智、体、美、劳全面考核择优录取的原则,在考生政治思想品德考核和体检合格的情况下,不实行平行志愿投档的省份按专业分和文化折算分6:4比例的综合分排序择优录取,综合分并列的按专业成绩从高到低择优录取。实行平行志愿投档的省份按各省相应统考类别(专业)平行志愿投档规则进行择优录取。只招收有该专业志愿的考生,不录取服从专业调剂志愿的考生。
动画专业、动画专业(漫插画)、设计学类(含视觉传达设计、产品设计2个专业)、戏剧影视美术设计专业录取原则:
贯彻德、智、体、美、劳全面考核择优录取的原则,在考生政治思想品德考核和体检合格的情况下,不实行平行志愿投档的省份按专业分和文化折算分5:5比例的综合分排序择优录取,综合分并列的按专业成绩从高到低择优录取。实行平行志愿投档的省份按各省相应统考类别(专业)平行志愿投档规则进行择优录取。
服装与服饰设计专业(中外合作办学)录取原则:
贯彻德、智、体、美、劳全面考核择优录取的原则,在考生政治思想品德考核和体检合格的情况下,不实行平行志愿投档的省份,考生外语单科成绩95分以上(含),按专业分和文化折算分5:5比例的综合分排序择优录取,综合分并列的按专业成绩从高到低择优录取;实行平行志愿投档的省份,外语单科成绩95分以上(含),按各省相应统考类别(专业)平行志愿投档规则进行择优录取。只招收有该专业志愿的考生,不录取服从专业调剂志愿的考生。
音乐表演专业、舞蹈编导专业、艺术与科技专业录取原则:
贯彻德、智、体、美、劳全面考核择优录取的原则,在考生政治思想品德考核和体检合格的情况下,不实行平行志愿投档的省份按专业分和文化折算分6:4比例的综合分排序择优录取,综合分并列的按专业成绩从高到低择优录取。实行平行志愿投档的省份按各省相应统考类别(专业)平行志愿投档规则进行择优录取。
3. 文化折算分计算方式:
文化折算分=考生高考总成绩÷考生所在省普通类本科一批录取控制分数×100。对于合并本科批次的省份,普通类本科一批录取控制分数以各省划定的自主招生参考线为准;
浙江普通类本科一批录取控制分数为当年第一段线分数。对于艺术类考生文化考试总分和普通类考生文化考试总分不一致的省份,普通类本科一批录取控制分数以该省给定的参考分数为准,如未给定参考分数的省份,参考分数=(普通类本科一批录取控制分数÷普通类考生文化考试总分)×艺术类考生文化考试总分。
4.相关专业综合分计算方式(专业满分以100分计):播音与主持艺术、播音与主持艺术(影视配音)、播音与主持艺术(礼仪文化)、播音与主持艺术(双语播音):综合分=专业分×40%+文化折算分×60%。
动画、动画(漫插画)、设计学类(含视觉传达设计、产品设计2个专业)、服装与服饰设计(中外合作办学)、戏剧影视美术设计:综合分=专业分×50%+文化折算分×50%。
实行平行志愿规则投档录取的省份,按各省份考试院(招生办)相关规定执行。表演、音乐表演、舞蹈编导、艺术与科技:综合分=专业分×60%+文化折算分×40%。
音乐表演(器乐)招生器种为钢琴、手风琴、小提琴、大提琴、二胡、琵琶、古筝、扬琴、竹笛。实行平行志愿规则投档录取的省份,按各省份考试院(招生办)相关规定执行。
5.按照考生报考学校志愿先后录取,即先录取院校第一志愿的考生,若第一志愿不满时,再录取院校第二志愿考生。实行平行志愿投档的省份按各省份考试院(招生办)的相关规定执行。
6.对于投档考生,有专业志愿的考生优先于无专业志愿的考生安排专业录取,专业录取时按照分数优先、遵循专业志愿原则,专业志愿顺序以高考志愿填报顺序为准,各专业志愿之间无分数级差,同等条件下(录取排序成绩相同)优先考虑第一志愿。
7.学校认可各省份考试院(招生办)对考生的加分政策,但加分分值最高为20分,根据考生加分后的成绩,按照专业录取原则,综合考查德智体状况和相关单科成绩进行录取。
8.录取原则中单科成绩要求以150分为满分计算,具体按各省实际单科总分等比例换算。
9.我校播音与主持艺术、播音与主持艺术(影视配音)、播音与主持艺术(礼仪文化)、播音与主持艺术(双语播音)、广播电视编导、影视摄影与制作(电视节目制作)、影视摄影与制作(电影摄影与制作)、影视摄影与制作(电视摄像)、摄影、录音艺术等10个本科专业(方向)经教育部批准参照独立设置本科艺术院校招生办法执行,实行全国计划,并由学校自主划定艺术类文化分数线。
10.考生持有近两年内获得的国家一、二级运动员等级证书,在录取排序成绩相同的情况下,优先录取。
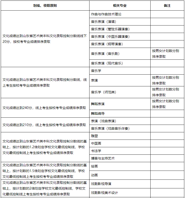
浙江音乐学院


浙江理工大学
美术类

表演类

苏州大学
苏州大学为教育部批准的独立设置的本科艺术院校(含部分参照院校),可自行划定文化控制分数线。
苏州大学2020年美术设计类专业要求考生文化成绩达到生源地省级招生考试机构划定的艺术类同科类本科专业高考文化课录取控制分数线。
内蒙古大学
报考我校播音与主持艺术专业的考生在参加内蒙古艺术学院专业校考成绩合格、高考文化课分数达到自治区其他艺术文化课录取最低控制分数线的基础上,按专业校考成绩*60%与高考文化课成绩*40%相加后的成绩排序,按照专业招生计划数1:1的比例,由高分到低分择优录取。当考生成绩排序相同时,依次按专业校考成绩、语文、外语成绩择优录取。
河北美术学院

上海大学
美术学院
1、上海考生

2.外省考生
统考专业

校考专业

电影学院
1.上海市考生
统考专业

校考专业

2.外省考生
统考专业

校考专业


音乐学院

|
《艺考生文化课百日学案》是针对包括美术、声乐、乐器、舞蹈、播音主持、编导等多个专业在内的艺术类考生参加高考的文化课百日冲刺专用教材。 《艺考生文化课百日学案》目前支持的购买方式有:
|
|
|