艺桥留学中心国际本科

2026新版《艺术生文化课考前100天》艺考生文化课百日冲刺专用教材全国通2026版《零起点考大学》用历年真题大数据为艺考生量身打造的文化课提分方2026版即兴评述宝典最新热点话题经典评论终结押题 热门考点 最新热点事件


高考延迟后的艺考动态汇总!




来源: 时间:2020-04-02 浏览:

2020省外艺术类校考专业考试办法

2020年,受新冠肺炎疫情影响,我校年后考试的各考点校考报名及考试时间推迟,为贯彻落实教育部“2020年高校艺术类专业考试招生工作视频会”会议精神,本着“注重科学、严守公平、切实可行、保证安全”的原则,结合我校年前省外艺术类专业校考情况,以确保公平、公正为前提,我校尚未进行的校考将采取网络考试和部分省市的部分专业现场考试的分类测试方式.

我校已修订的2020省外艺术类校考专业考试办法经我校招生工作领导小组慎重研究决定,并报四川省及省外招考省份考试主管部门同意,现正式公布如下:

01

本办法适用范围

Law

01适用校考考点(5个

安徽省、黑龙江省、山东省、广东省及四川电影电视学院校本部金牛校区考点。

02适用招考省份(19个)

安微省、山东省、广东省、黑龙江省、河北省、江西省、陕西省、江苏省、山西省、北京市、吉林省、天津市、云南省、内蒙古自治区、宁夏回族自治区、新疆、辽宁省、重庆市、福建省。

【备注:已经在河南校考考点参加过借点考试的考生不能再次参加本办法中招考专业的考试,其所取得的考核结果依然有效。我院只允许同一考生同一专业有一次考试成绩。一旦发现同一考生同一专业有多次成绩,以最低分计分,并纳入进校后诚信考核机制。】

 

02

未组织校考省份的考试办法

Law

 

山 东 考 点

 

1.招考对象:山东省考生

2.招考专业:播音与主持艺术、表演、表演(配音方向)、表演(时尚演艺方向)、表演(影视创作方向)、舞蹈表演、舞蹈表演(体育舞蹈方向)、音乐表演(声乐方向),音乐表演(钢琴方向)、数字媒体艺术、数字媒体艺术(游戏竞技方向)、影视摄影与制作、空中乘务、民航空中安全保卫。

3.考试办法:一次性网络考试

4.考试系统:小艺帮APP。

5.考试时间:

4月11日08:00-4月16日24:00:网络模拟测试

4月17日-4月18日:正式考试

 

安 徽 考 点

 

1.招考对象:安徽省考生

2.招考专业:播音与主持艺术、表演、表演(配音方向)、表演(时尚演艺方向)、舞蹈表演、舞蹈表演(体育舞蹈方向)、音乐表演(声乐方向),音乐表演(钢琴方向)、数字媒体艺术、数字媒体艺术(游戏竞技方向)、影视摄影与制作、戏剧影视文学、戏剧影视导演、广播电视编导。

3.考试办法:一次性网络考试

4.考试系统:小艺帮APP

5.报名时间:4月2日00:00-4月8日23:59

6.报名系统:四川电影电视学院招生办官方微信

7.考试时间:

4月11日08:00-4月16日24:00:网络模拟测试

4月17日-4月18日:正式考试

 

黑 龙 江 考 点

 

1.招考对象:黑龙江省考生

2.招考专业:

播音与主持艺术、表演、表演(配音方向)、表演(时尚演艺方向)、数字媒体艺术、数字媒体艺术(游戏竞技方向)、影视摄影与制作、戏剧影视文学、戏剧影视导演、广播电视编导、舞蹈表演、舞蹈表演(体育舞蹈方向)、音乐表演(声乐方向)、音乐表演(钢琴方向)。

3.考试办法:

(1)一次性网络考试

▶涉及专业:数字媒体艺术、数字媒体艺术(游戏竞技方向)、影视摄影与制作、戏剧影视文学、戏剧影视导演、广播电视编导、舞蹈表演、舞蹈表演(体育舞蹈方向)、音乐表演(声乐方向)、音乐表演(钢琴方向)、表演(时尚演艺方向)

▶报名时间:4月2日00:00-4月8日23:59

▶报名系统:四川电影电视学院招生办官方微信

(2)现场考试(高考后,具体时间另行通知)

考试地点:黑龙江东方学院

▶涉及专业:播音与主持艺术、表演、表演(配音方向)

▶报名时间:以黑龙江东方学院公布时间为准

▶报名系统:黑龙江东方学院网报系统

4.网络考试系统:小艺帮APP

5.网络考试时间:

4月11日08:00-4月16日24:00:网络模拟测试

4月17日-4月18日:正式考试

 

 

广 东 考 点

 

1.招考对象:广东省考生

2.招考专业:

播音与主持艺术、表演、表演(配音方向)、表演(时尚演艺方向)、舞蹈表演(体育舞蹈方向)、数字媒体艺术、数字媒体艺术(游戏竞技方向)、影视摄影与制作、戏剧影视文学、戏剧影视导演、戏剧影视导演(新媒体导演方向)。

3.考试办法

(1)网络考试

涉及专业:播音与主持艺术(一试)、表演(一试)、表演(配音方向)(一试)、表演(时尚演艺方向)、舞蹈表演(体育舞蹈方向)、数字媒体艺术、数字媒体艺术(游戏竞技方向)、影视摄影与制作、戏剧影视文学、戏剧影视导演、戏剧影视导演(新媒体导演方向)。

(2)现场考试(高考后,具体时间另行通知)

考试地点:广东星海音乐学院

涉及专业:播音与主持艺术(二试)、表演(二试)、表演(配音方向)(二试)

4.网络考试系统:小艺帮APP。

5.网络考试时间:

4月8日08:00-4月16日24:00:网络模拟测试

4月17日-4月18日:正式考试

 

校 本 部 考 点

 

 

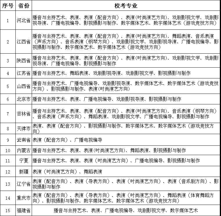
1.招考对象:河北省、江西省、陕西省、江苏省、山西省、北京市、吉林省、天津市、云南省、内蒙古自治区、宁夏回族自治区、新疆维吾尔族自治区、辽宁省、重庆市、福建省共15个省。

2.招考专业:

3.考试办法

(1)一次性网络考试

涉及专业:播音与主持艺术、表演、表演(配音方向)、表演(导表方向)、表演(时尚演艺方向)、舞蹈表演、舞蹈表演(体育舞蹈方向)、音乐表演(声乐方向)、音乐表演(钢琴方向)、表演(音乐剧方向)。

(2)网络面试+现场笔试

涉及专业:戏剧影视文学、戏剧影视导演、广播电视编导、影视摄影与制作、数字媒体艺术、数字媒体艺术(游戏竞技方向)。

4.考试系统:小艺帮APP。

5.考试时间:

※网络考试时间:

4月8日08:00-4月16日24:00:网络模拟测试

4月17日-4月18日:正式考试

※现场考试时间:

2020年7月11日(四川电影电视学院金牛校区校本部举行)

 

03

注意事项

Law

关于本办法中所有招考专业详细的报考细则、考试内容及要求,我院将于近期在四川电影电视学院官网、官微和四川电影电视学院招生办微信公众号发布《四川电影电视学院2020年艺术类专业招生简章(修订版)》,请各位考生和家长敬请关注并做好应考准备。

 

04

声明

Law

敲黑板,看重点!

1.我校不举办任何形式的艺术类专业考试考前辅导班,不允许任何单位或个人以我校名义举办考前辅导班;我校没有委托任何中介机构或个人代理我校进行招生录取工作;在专业考试和录取过程中除我院招生简章中规定的报名考试费外不收取任何形式的赞助费或其它费用;对以我校名义举办考前辅导班或进行招生录取工作的中介机构或个人,我校将依法追究其法律责任。

2.本考试办法最终解释权在四川电影电视学院招就处。

 

四川电影电视学院

招生就业处

2020年4月1日

 

 

02 南昌理工学院

 

2020年河北省校考报名开始啦

专业:播音与主持艺术、表演、体育表演

报名时间:即日起至4月17日止

报名方式:

第一步:关注南昌理工学院招生办微信公众号(nutzsb);

第二步:点击“信息服务”中的“校考报名”;

第三步:填写个人信息及报考信息;

第四步:交纳报考费;

第五步:查看本人报考信息。

考试时间:4月18日

考试流程:小艺帮App上完成。

具体操作流程:

1.小艺帮 APP 可通过苹果 App Store 和小艺帮官方网站(https://www.xiaoyibang.com)两种方法下载下载学生客户端。

2.注册:进入登录页点击【注册】,输入手机号,获取填写手机验证码。然后设置密码后,即可完成注册。

3.登录:进入登录页,使用手机号和密码即可登录。后续完成考生身份认证后,也可以通过身份证号+密码登录。

4.认证:首次登录需要认证考生信息,建议考生提前完成认证。认证后不可更改信息。考生拍照上传身份证界面,进入基本信息页填写个人基本资料,需准备一张一寸免冠照,填写紧急联系方式,即可完成认证。

5.申请视频考试:学生在APP“考试”窗口右上角点击“申请视频考试”进入申请考试页面,在“选择学校”栏选择“南昌理工学院”,点击“确认”,申请专业考试。

 

03 重庆大学

 

2020年艺术类(表演、播音与主持艺术专业)招生考试公告

根据相关文件要求,在新冠肺炎疫情防控斗争进入关键阶段的新形势下,为着力减少人员流动和聚集,切实保障考生生命安全和身体健康,重庆大学2020年艺术类(表演、播音与主持艺术专业)招生考试调整如下。

一  考试方式和时间

艺术类(表演、播音与主持艺术专业)招生考试分为一试和加试两个阶段。

(一)一试阶段采取“提交视频、考评分离”方式

已完成网上报名和交费的非重庆籍考生(重庆籍考生认定重庆市相应专业的统考成绩)须在4月2日8:00-4月15日20:00期间登录重庆大学本科招生网“网上报名系统”,输入报名时的账号、密码登录进入视频录制模块,进行考生身份核验(含人脸识别、诚信考试承诺等),身份核验通过后按照考试内容和要求录制考试视频并提交(视频录制系统操作指南详见附件)。学校组织专家组,对考生提交的视频材料进行评审,并划定加试分数线,达到加试分数线的考生方具备加试资格。一试评审结果将于5月10日左右在重庆大学本科招生网上公布,请考生及时关注。

(二)加试阶段采取现场面试方式

具备加试资格的考生须于高考结束后、高考成绩公布前的两周内到校参加校考(具体时间地点另行通知,具体方式可根据届时疫情防控实际情况进行调整)。  

二  考试内容和分值

三  视频录制规范要求和注意事项

(一)视频规范要求

1.表演专业

2.播音与主持艺术专业:

(二)注意事项

1.身份核验视频(点击查看示例)中,考生需介绍个人信息,并做诚信考核承诺,要求确保介绍的个人信息及身份证号等信息准确,用于身份验证和对应。身份证必须为考生本人身份证,并确保身份证上的姓名、身份证号码等信息清晰可辨(视频示例中为保护示例人个人隐私,进行了加马赛克处理,考生录制视频时不得加马赛克)。

2.除身份核验环节外,所有考试视频中均不得含有姓名、省份、报名号、中学等任何考生个人相关信息,也不得有任何可能与考生个人信息相关的场景、镜头出现,如中学校服、校徽、背景强上的张贴画、黑板报,以及语音介绍、提示版、提示性图案、标识、背景等,一旦出现本段视频无效作零分处理。如在视频录制过程中,确属表达需要,可以以“我是0号考生”,“我是主持人0号”等方式表达。

3.所有视频中均只能出现考生一人,不得出现任何其他人员,也不得出现他人声音、提示等,一旦出现本段视频无效作零分处理。

4. 视频须为原始录制,不得做后期编辑、配音等处理,不得采用任何视频编辑技术美化处理画面,一旦出现按作弊处理。

5.考生实时录制视频时,系统对分辨率、视频流速、编码方式等视频参数和视频格式进行了统一设置和规范,并规定为定焦拍摄,最大程度地降低因考生之间设备配置和拍摄技术差异带来的视频效果差异。考生不得在手机上对系统的统一设置进行硬性调整和修改。

6.除在身份核验时进行人脸识别外,评审阶段也将对考生提交的视频进行人脸识别,并在新生入学时对录取的新生进行人脸识别、声纹识别等检测,严防替考代考。

7.视频录制开始时考生无须报幕,背景为纯色/单色背景。

8.考生一律不许化妆,包括不戴美瞳、不贴双眼皮贴、不安假睫毛和种睫毛等。

9.每段视频录制时长不能超过规定时间,到达规定时间后,系统将自动停止录制。

四   复查复测

加试阶段,将对参加加试的考生进行人脸识别身份核验。

新生入学报到期间,我校将对录取的新生进行入学材料复核和专业复测。对于复测不合格,入学前后两次测试成绩差异显著的考生,我校将组织专门调查。经查实属提供虚假作品材料、替考、违规录取、冒名顶替入学等违规行为的,取消该生录取资格,并通报生源所在地省级教育考试机构倒查追责。对涉嫌犯罪的,报送司法机关依法处理。

五  其他

1.重庆大学艺术类招生考试工作在学校本科招生工作领导小组领导下开展,学校纪检监察部门重点监督艺术类选拔及录取工作的合规性,并接受社会监督。在艺术类招生过程中,若发现违规违纪行为,请联系纪检监察办公室,联系方式:023-65103501,cqujw@cqu.edu.cn(仅限投诉举报)。

2.本公告公布后,若疫情防控需要,或教育部(或生源所在地省级招生机构)相关政策有调整,学校将按照调整后的政策执行。请考生及时关注重庆大学本科招生网。

3.对于农村和贫困地区等不具备智能手机和网络的极个别考生,可向学校提出申请,学校将积极协调考生所在地教育行政部门协助其完成视频录制及上传工作。

4.本简章解释权属重庆大学招生办公室。

5.联系方式

联系地址:重庆市沙坪坝区沙正街174号(邮编:400044)

咨询电话:023-65106258、65111919(重庆大学美视电影学院)

               023-65102371、65102370(重庆大学招生办公室)

传      真:023-65105206

网      址:zhaosheng.cqu.edu.cn

邮      箱:zhaosheng@cqu.edu.cn

备注:以上所有内容请以重庆大学本科招生网发布为准。各考试科目视频示例、《重庆大学艺术类专业校考考试视频录制系统操作指南》请点击阅读全文了解详情。

 
 

04 江西服装学院

 

2020年艺术类特殊专业考试调整方案

根据教育部《关于应对新冠肺炎稳妥做好2020年艺术类专业招生考试有关工作的指导意见》,3月12日召开的2020年艺术类专业招生考试工作视频会议精神和《关于应对新冠肺炎疫情稳妥做好2020年江西省普通高校艺术类专业招生考试工作方案》,本着注重科学、严守公平、切实可行、保证安全的原则,按照“进一步减少校考专业范围,积极采用非现场考试方式,严格控制现场规模”的要求,结合我校实际情况,为确保我校2020年艺术特殊类专业考试顺利实施,特制定本工作方案。

一、校考省份考试专业、校考方式

1、2020年高考前采取网络视频面试,网络在线考试方式,高考后不组织现场校考;

2、减少校考专业范围,部分专业取消校考,使用联考或统考成绩;

3、确需校考的专业均采用网络视频面试,网络在线考试等非现场考试进行;

 

二、考试时间及考试平台

安徽省拟报名时间:4月5日-4月9日;

河北省拟报名时间:4月8日-4月12日;

山东省、广东省拟考试平台注册时间:4月9日-4月12日;

拟网络在线考试与网络视频面试时间:4月14日-4月20日,各省具体考试时间请关注我校官网;

考试平台:小艺帮APP;

三、加强领导、措施到位

学校招生工作委员会高度重视今年校考专业招生考试工作,坚决贯彻落实习近平总书记关于统筹推进新冠肺炎疫情防控和经济社会发展的重要讲话和系列重要指示精神,认真按照教育部《关于应对新冠肺炎稳妥做好2020年艺术类专业招生考试有关工作的指导意见》,3月12日召开的2020年艺术类专业招生考试工作视频会议精神和《关于应对新冠肺炎疫情稳妥做好2020年江西省普通高校艺术类专业招生考试工作方案》,采取有效稳妥措施,切实做好今年我校校考专业招生考试工作,努力做到“三个到位”,一是思想认识到位,艺术类校考工作关系到广大考生的切身利益,要切实加强对艺术类特殊专业招生考试的组织领导;二是制度保障到位,针对疫情期间使用网络视频和网络在线考试方式,从报名、审核、命题、考试、评分、成绩公布、咨询及技术保障等各环节制定严格管理制度,确保网络考试的规范性、公平性和安全性;三是责任落实到位,分管校长是主要责任人,学校校考相关处室是网络校考的主要责任部门,各部门针对网络考试的特点,要更加细化命题、考试、评分等关键环节的工作职责,加强网络视频技术保障,确保校考工作顺利完成。

四、严格管理、公平公正

1、在报名、考试等各个环节加强考生身份核对,做到层层审核、环环把关。

2、与考生签订《诚信考试承诺书》,明确提出考生须承诺作品由本人现场完成,要求考试录制作品不得进行编辑处理等,加强通过技术手段杜绝作弊行为。

3、严格规范考评人员选聘,加强考评人员网络视频、网络在线考试阅卷人员的岗前培训,强化安全保密意识和遵纪守法意识。

4、严格规范测试程序,细化安全保密、考题命制、试卷分发、考试组织、阅卷评分、监督管理、技术保障等措施,考试过程全程录音录像,“考评分离”。

5、成立网络视频考试规范审查小组,对考生提交的作品及视频考试进行严格审查。

6、学校对校考专业进行充分的线上模拟测试,确保正式考试过程顺畅、安全、稳定。

五、报考须知

1、凡报考我校考生均须符合教育部及生源所在省艺术类招生考试相关政策要求。

2、我校2020年招生专业均采用网上报名、网络在线考试及网络视频面试的方式进行考核,使用第三方机构网络平台即构科技远程网络视频面试艺考App(小艺帮)。

3、所有参加我校考试的考生严格根据App系统要求在规定时间内按真实资料如实进行网络注册、认证、报名、缴费,已报名缴费考生只需完成注册、认证,无需再次缴费。

4、考前强烈建议考生到指定考试App(小艺帮)进行模拟测试,熟练掌握考试流程,演练重要环节,提前选择好拍摄试卷的距离和角度,在正式考试时,使本人试卷画面不失真,确保本人试卷画面上传质量,同时减少手机调试时间,提高答题时间利用率。模拟测试没有时间和次数限制且不计入正式考试中。

5、网上注册报名所需材料为:二代身份证(正反两面)、生源所在省艺考证。

6、表演专业身高要求男生不低于178cm,女生不低于165cm。考试过程中不得化妆、不得佩戴美瞳眼镜,形体与台步考试科目要求着泳装并不得穿着丝袜,长发考生需将头发梳成马尾,露出脸部完整轮廓;拍摄取景建议较为宽阔的场地,背景单一,不杂乱;全程拍摄角度为正面方向,禁止自拍,必须由他人协助拍摄。

7、数字媒体艺术(多媒体设计)专业考生请提前登陆我校官网(www.jift.edu.cn)中点击招生信息网下载答题卡,以备现场作答。

8、数字媒体艺术、动画、戏剧影视美术设计专业的考生,选择最佳拍摄角度,保证拍摄画面不失真、不变形,且考试过程中始终持全程录制,不得中断、不得再次移动镜头,考生亦不得离开视频录制画面范围,否则按考试违规处理。

9、数字媒体艺术、动画、戏剧影视美术设计专业的考生在网络在线考试结束后两天内请将本人考试作品寄回至我校。

寄回地址及联系电话:江西省南昌市向塘经济开发区丽湖中大道江西服装学院招生办; 联系电话0791-85158888。

10、建议考生提前下载《小艺帮线上艺考使用手册》熟知考试流程。

11、建议考生考前认真阅读考试专业须知,强烈建议考生提前进行模拟测试。

12、为防止考试录制过程出现故障,考生应使用质量较好的手机,在手机内存、电量等性能方面能满足考试时间录制要求,录制现场应有较强的网络信号,否则因此造成的考试录制中断,视为考试失败。

13、严禁考生采用编辑处理等弄虚作假、替考作弊行为,一经查实学校将按照《国家教育考试违规处理办法》《普通高等学校招生违规行为处理暂行办法》等规定严肃处理,取消录取和入学资格。

六、专业考试内容

 

七、兜底考试

   对农村和贫困地区等网络条件不足或不具备智能终端的考生,考后三至四天内(含节假日)可向学校提出申请,学校根据考生申请协调生源所在省份省级招生考试主管部门,为考生提供免费录制视频作品服务,具体考试时间另行通知。

八、阅卷评分

网络视频考试和网络在线考试是一项重要而新的工作,我校认真研究和探讨网络视频考试和网络在线考试的方式,统一评价标准;减少教师个人在认识方面的偏差和随意性,及时、准确、公正地给予评价,并做好记录;对考试和阅卷中可能存在的问题及薄弱环节制定工作预案,同时进一步加强对考试过程的组织与管理,提高监考和阅卷人员对考试工作的责任心和使命感。

工作要求:

1、指定人员、固定地点、统一时间;

2、采取封闭式阅卷,阅卷现场配备大屏播放器等相关设备;

3、严格试卷交接制度:安排招生办专人与阅卷组长接送试卷,阅完卷后送试卷保管室保存;

4、阅卷评分保留两位小数的分值;

5、实行利益相关人员阅卷回避制;

6、每组阅卷老师必须按照阅卷评分要求,以高度的责任感,认真对考生试卷公正评价;

7、严格执行国家级考试纪律。

九、成绩公布

公布时间:按各省考试院统一要求执行。

十、录取原则

单独组织校考的专业,校考成绩合格,文化成绩过生源省份录取控制线,按校考成绩从高分至低分择优录取,如遇校考成绩完全相同时,依次按文化总分、语文、综合、外语成绩确定先后顺序;未组织校考的专业,使用生源所在地相应专业的统考成绩,专业统考成绩合格,文化成绩过生源省份录取控制线,按统考成绩排序从高分至低分择优录取,如遇统考成绩完全相同时,依次按文化总分、语文、综合、外语成绩确定先后顺序;如生源所在地考试院已规定相应的录取原则,则执行考试院规定。对进档考生的专业安排,我校尽量满足考生第一专业要求。

十一、复核复测

所有录取的考生,在开学后将进行复核、复测。对于复测不合格、入学前后两次测试成绩差异显著的考生,组织专门调查。经学校招生监察工作小组查实属提供虚假作品材料、替考、违规录取、冒名顶替入学等违规行为的,取消该考生录取资格。

十二、违规违纪处理

对在艺术类考试过程,有采取编缉处理、替考、弄虚作假等考试作弊行为的考生,学校将按照《国家教育考试违规处理办法》《普通高等学校招生违规行为处理暂行办法》等规定严肃处理,取消录取和入学资格。

十三、学校联系方式

咨询电话:0791-8515888、85057828

学校咨询QQ:800013635

监督电话:0791-85057818

学校网址:www.jift.edu.cn

学校地址:江西省南昌市向塘经济开发区丽湖中大道

 

《艺考生文化课百日学案》是针对包括美术、声乐、乐器、舞蹈、播音主持、编导等多个专业在内的艺术类考生参加高考的文化课百日冲刺专用教材。

《艺考生文化课百日学案》目前支持的购买方式有:

全国包邮: 淘宝网购买微信购买拼多多团购

文科全套:淘宝网购买        理科全套:淘宝网购买

       
推荐阅读;
2020版《即兴评述宝典》播音主持编导制作艺考专用中影指定用书
文艺常识配套习题【真题追踪】广播影视编导艺考专业考前专项突破教材主编位彦鲁
2020版《艺考生文化课百日学案》艺考生文化课百日冲刺专用教材
《2020版艺考生报考指南》美术、音乐舞蹈、编导播音影视表演专业,选学校、报志愿、专业考试必备工具书

2020版《美术报考指南》院校报考分析指南,统考校考报志愿院校报考工具书
2020版艺考必备文化课提分宝典-今日出版全国发售,艺考生文化课百日冲刺专用教材

 


返回中国艺考网,查看更多>>


志愿填报智能系统

·上一篇:继续增加!21所高校取消校考招生!
·下一篇:新增!26所高校取消校考招生!
转载声明