艺桥留学中心国际本科

2026新版《艺术生文化课考前100天》艺考生文化课百日冲刺专用教材全国通2026版《零起点考大学》用历年真题大数据为艺考生量身打造的文化课提分方2026版即兴评述宝典最新热点话题经典评论终结押题 热门考点 最新热点事件


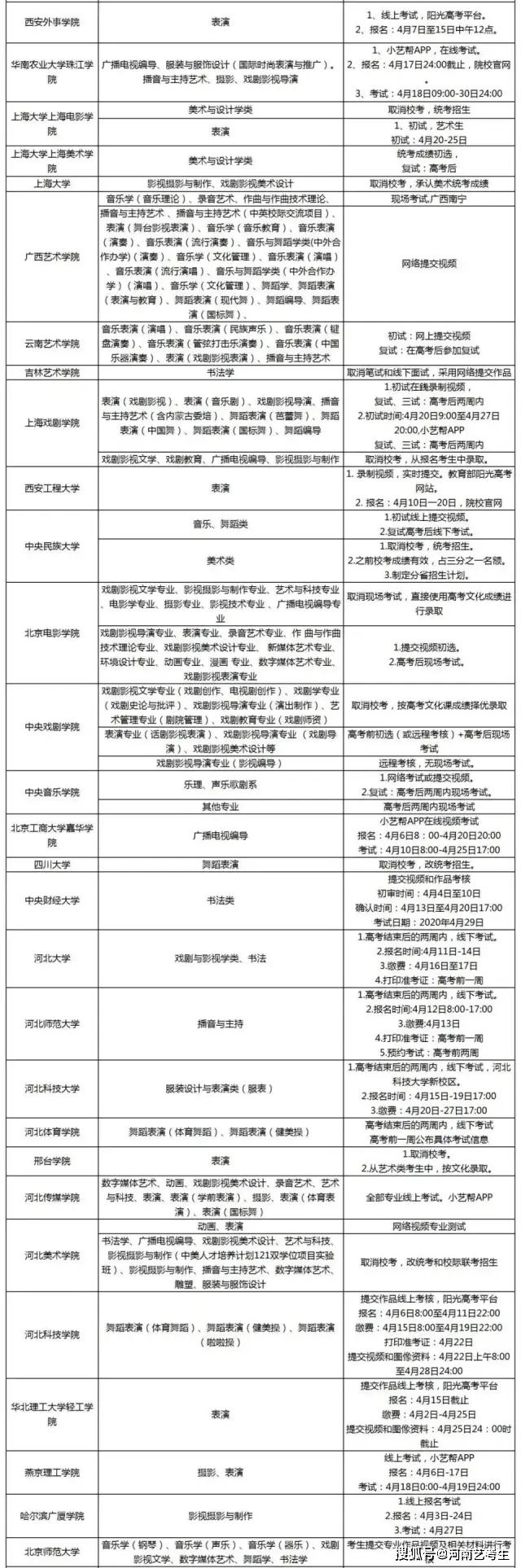
艺术生及家长必读!2020年109所高校艺术校考调整方案!




来源: 时间:2020-04-30 浏览:

近日,各省高校已陆续公布艺术类专业招生考试的调整方案。乱了高校的招生节奏,也让全国近115万艺考生遇上了“史上最难”艺考。

校考取消,线上初试,面试延期,文化课要求提高等一系列变化给正在备考的2020届艺考生们带来新挑战。

艺考迎来新变化,多校调整校考方案

自3月底起,中戏、北影、上戏等高校陆续发布2020年艺术类专业校考调整方案。

小编关注到,校考缩减、网络初试、面试延期,文化课比重增大,成为今年高校艺术生校考的几个主要变化。

调整后的招生方案总体为今年高考的艺术生指明了三类升学路径:取消校考仅依据高考成绩录取;综合省考(即各省组织的艺术统考)和高考成绩录取;综合校考(即部分专业艺术高校组织的单独考试)和高考成绩录取。

下面是109所高校的艺考方案,请大家悉知!

 

《艺考生文化课百日学案》是针对包括美术、声乐、乐器、舞蹈、播音主持、编导等多个专业在内的艺术类考生参加高考的文化课百日冲刺专用教材。

《艺考生文化课百日学案》目前支持的购买方式有:

全国包邮: 淘宝网购买微信购买拼多多团购

文科全套:淘宝网购买        理科全套:淘宝网购买

       
推荐阅读;
2020版《即兴评述宝典》播音主持编导制作艺考专用中影指定用书
文艺常识配套习题【真题追踪】广播影视编导艺考专业考前专项突破教材主编位彦鲁
2020版《艺考生文化课百日学案》艺考生文化课百日冲刺专用教材
《2020版艺考生报考指南》美术、音乐舞蹈、编导播音影视表演专业,选学校、报志愿、专业考试必备工具书

2020版《美术报考指南》院校报考分析指南,统考校考报志愿院校报考工具书
2020版艺考必备文化课提分宝典-今日出版全国发售,艺考生文化课百日冲刺专用教材


返回中国艺考网,查看更多>>


志愿填报智能系统

·上一篇:已有19所院校公布2020年音乐校考成绩查询时间 及成绩查询攻略
·下一篇:校考资讯 | 美院难考!重本太难!强烈推荐这些好大学,难度低还容易考!
转载声明