艺桥留学中心国际本科

2026新版《艺术生文化课考前100天》艺考生文化课百日冲刺专用教材全国通2026版《零起点考大学》用历年真题大数据为艺考生量身打造的文化课提分方2026版即兴评述宝典最新热点话题经典评论终结押题 热门考点 最新热点事件


校考没过也能上的音乐类专业名校,有你想报考的院校吗?




来源: 时间:2020-05-21 浏览:

中央音乐学院、中国音乐学院、中央民族大学、南京艺术学院等知名艺术类院校一直是艺考生们心之所向。在师资力量、专业水平、教学设施、艺术资源渠道等方面占据领先地位。

 

    受新冠肺炎疫情影响,2020年这些院校被迫调整了招生方式。有的直接使用网络考试方式;有的采取了线上视频初审+高考后现场校考的考试方式。突变的考试方式导致部分艺术生校考成绩不理想,或因种种原因最终放弃校考,实在可惜。

 

 

    如果你的校考成绩不理想,以下这些一流综合类大学的音乐类专业可以考虑,不用参加校考也有机会报考:

 

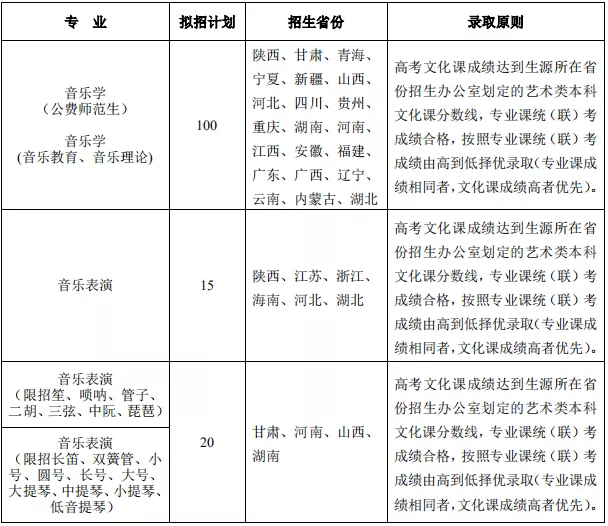
1
中山大学

 

办学水平:双一流、211、985

 

招生计划:

 

2020年计划招收音乐表演专业本科生50人,招生计划如下:

 

录取原则:

 

1、若省级招生考试机构实行平行志愿投档,则执行其投档办法,按投档成绩从高分到低分择优录取。在广东省招考方向按“志愿优先,遵循分数”原则进行录取。

 

2、若省级招生考试机构不实行平行志愿投档,则在符合报考条件的投档考生中,根据招生计划,按照考生省级统考成绩从高分到低分择优录取。考生省级统考成绩相同时,高考文化课成绩高者优先录取。

 

2
中南大学

 

办学水平:双一流、211、985

 

招生计划:

 

音乐舞蹈类招生计划总数为56名,分省分专业招生计划

 

录取原则:

 

     省统考或校级联考成绩合格,高考文化成绩达到生源省划定的相应批次本科院校艺术类专业录取控制分数线。录取办法执行生源所在地省级招生考试机构制定的有关规定,如生源所在省无明确规定,我校音乐舞蹈类按省统考或校级联考成绩从高分到低分择优录取,同等条件情况下,依次优先录取高考文化成绩高者、高考文化成绩有优惠分者、外语成绩高者。

 

 

3
华东师范大学

 

办学水平:双一流、211、985

 

招生计划:

 

音乐学(音乐教育)2020年招生计划暂定20人,分省招生计划见下表(暂定):

 

 

音乐表演2020年招生计划暂定36人,分省招生计划见下表(暂定):

 

 

录取原则:

 

音乐学(音乐教育):

 

    对于按平行志愿投档省份,我校按照平行志愿投档成绩进行录取。投档成绩相同考生依次以专业统考成绩、高考语文外语数学总分、语文、外语、数学成绩从高到低择优录取。

 

    对于按非平行志愿投档省份,我校按照招生计划和科类,依据综合分从高到低择优录取。综合分=70×(专业统考成绩÷专业统考成绩满分)+30×(高考文化投档成绩÷高考文化成绩满分)。综合分相同考生依次以专业统考成绩、高考语文外语数学总分、语文、外语、数学成绩从高到低择优录取。录取时,一般文理统一排序;对于严格区分文、理科分别进行投档录取的省份,则遵照各省规定按照文、理分别排序。山东以联考专业复试成绩作为专业统考成绩。

 

音乐表演:

 

    对于按平行志愿投档省份,我校按照科类和招生计划(如招生计划细分到小项,则分别按小项计划),依据平行志愿投档成绩进行录取。投档成绩相同考生依次以专业统考成绩、高考语文外语数学总分、语文、外语、数学成绩从高到低择优录取。

 

    对于按非平行志愿投档省份,我校按照科类和招生计划(如招生计划细分到小项,则分别按小项计划),依据省级专业统考成绩(山东为联考专业复试成绩)从高到低择优录取。专业统考成绩(联考专业复试成绩)相同考生依次以高考语文外语数学总分、语文、外语、数学成绩从高到低择优录取。录取时,一般文理统一排序;对于严格区分文、理科分别进行投档录取的省份,则遵照各省规定按照文、理分别排序。

 

4
厦门大学

 

办学水平:双一流、211、985

 

招生计划:

 

音乐表演专业:75人。各专业方向分省计划如下:

 

 

音乐学专业:30人。具体分省计划如下:

 

 

录取原则:

 

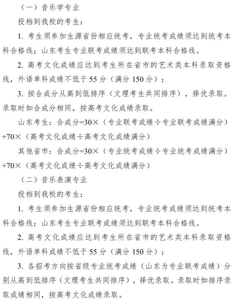
音乐学专业

 

    对于按“平行志愿”进行投档的省份,我校录取时按照当地省级招生部门确定的投档规则从高分到低分进行录取。若省级招生考试机构不实行平行志愿投档,则以考生的综合分择优录取。综合分以750分为满分计算,具体折算方法如下:

 

    考生综合分=考生高考文化投档成绩÷高考总分×750×50%+考生专业省统考成绩÷专业省统考总分×750×50%。

 

    当考生综合分相同的情况下,优先录取高考文化成绩较高的考生,当专业统考成绩、高考文化成绩均相同时,依次以高考语文、数学成绩高低为录取优先顺序。

 

音乐表演专业

 

    考生省级音乐类统考专业测试科目主项必须与我校招生专业方向一致。对于按“平行志愿”进行投档的省份,我校录取时按照当地省级招生部门确定的投档规则从高分到低分进行录取。若省级招生考试机构不实行平行志愿投档,我校将根据分省计划及招生方向,按专业省统考成绩(山东省生源按济南大学平台2020年普通高校招生音乐类专业联考成绩)从高分到低分择优录取。专业省统考成绩相同时,优先录取高考文化成绩较高的考生,当专业统考成绩、高考文化成绩均相同时,依次以高考语文、数学成绩高低为录取优先顺序。

 

注:①以上“出档考生”指各省本年度按省级招生部门确定的投档规则投档给我校的考生。我校基于各省投档出来的考生,按以上录取原则,择优录取。对于有统一录取规则要求的省份,按照相应省份要求执行。

 

②艺术类各专业志愿之间不设“分数级差”。

 

 

5
西南大学

 

办学水平:双一流、211、985

 

招生计划:

 

 

录取原则:

 

 

6
华中师范大学

 

办学水平:双一流、211、985

 

   2020年音乐学、音乐表演专业不再组织专业校考,使用各省统考成绩。目前调整后的招生简章暂未公布。

 

7
四川大学

 

办学水平:双一流、211、985

 

招生计划:

 

 

录取原则:

 

    我校录取时按照考生专业省级统考成绩从高分到低分择优录取,宁缺毋滥。考生专业省级统考成绩相同时,高考文化成绩高者优先录取。

 

    对有固定投档规则的生源省份,我校按照其固定投档规则录取。

 

 

8
中国海洋大学

 

办学水平:双一流、211、985

 

招生计划:

 

音乐表演专业文理兼招,2020年面向山东、河北、河南、内蒙古、山西、黑龙江、浙江、湖南8个省份招生50人。

 

录取原则:

 

考生专业成绩(山东生源考生按照我校公布的专业合格成绩,其他省份生源考生按照专业统考成绩)、高考文化课成绩达到我校报考要求,我校根据其报考志愿和我校分省分项目招生计划,依据专业成绩从高到低择优录取。

 

专业成绩相同的情况下,优先录取“高考文化课成绩”高的考生,如“高考文化课成绩”相同,则优先录取“语文+数学+外语”成绩高的考生。如“语文+数学+外语”成绩相同,则按照语文、数学、外语的顺序择优录取。

 

9
湖南师范大学

 

办学水平:双一流、211

 

招生计划:

 

    2020年音乐类专业使用省统考成绩录取,具体招生计划详以各省招生考试机构2020年招生计划表为准。

 

录取原则:

 

湖南省内考生:

 

    对于我校编排在平行志愿专业组的专业(类):音乐学、美术类、服装与服饰设计(服饰艺术设计与表演方向)、广播电视编导、播音与主持艺术、戏剧影视文学。录取原则按照湖南省教育厅、湖南省教育考试院的相关规定执行。

 

    对于我校编排在非平行志愿专业组的专业:音乐表演(含中外合作办学)、舞蹈学。文化成绩达到本科二批文、理科录取控制分数线的65%后,按专业成绩择优录取。专业成绩相同时,按高考文化成绩排序。

 

非湖南省考生:

 

   对于实行平行志愿投档省份:按生源省份招生主管部门确定的原则,择优录取。

 

   对于实行顺序志愿(含一档多投模式)投档省份:

 

    音乐、舞蹈类专业:文化和专业成绩达到所在省份最低录取控制分数线后,按统考(联考)专业成绩从高到低录取。专业成绩相同时,文化成绩高者优先。

 

 

10
上海大学

 

办学水平:双一流、211

 

招生计划:

 

 

录取原则:

 

 

11
华南师范大学

 

办学水平:双一流、211

 

招生计划:

 

 

录取原则:

 

 

 

12
陕西师范大学

 

办学水平:双一流、211

 

招生计划及录取原则:

 

 

13
南昌大学

 

办学水平:双一流、211

 

招生计划:

 

 

录取原则:

 

1)我校艺术类专业成绩使用生源地相应类别的艺术统考(联考)成绩,考生高考文化成绩和专业统考(联考)成绩均须达到当地省份划定的相应批次录取控制分数线。

 

2)实行平行志愿投档模式进档的考生,按专业成绩从高分到低分排序后结合专业志愿择优录取。

 

3)实行非平行志愿投档模式进档的考生,设计学类和绘画专业按综合分从高分到低分择优录取确定专业,综合分=(统考专业成绩/统考专业成绩满分)×50 +(高考文化成绩/高考文化成绩满分)×50;音乐学、舞蹈学、表演和播音与主持艺术专业按专业成绩从高分到低分择优录取,部分省份音乐学、舞蹈学专业按小专业、专业主项或主科成绩从高分到低分择优录取,最终以相关招生省份主管部门公布的为准。

 

14
兰州大学

 

办学水平:双一流、211、985

 

招生计划:

 

音乐表演专业共计62名。声乐方向共计20名,器乐方向共计42名。

 

 

录取原则:

 

    在考生达到本简章相关要求且按照省(直辖市、自治区)投档规则进档的情况下,根据考生在本省(直辖市、自治区)的艺术类专业统考成绩,由高到低录取。若艺术类专业统考成绩相同,则按考生高考文化课投档成绩由高到低排序录取。

 

声乐方向

 

 

器乐方向

 

 

 

15
东北师范大学

 

办学水平:双一流、211、985

 

招生计划:

 

 

录取原则:

 

    对于符合我校报名条件的进档考生,按照高考文化课成绩由高到低顺序,结合专业志愿择优录取,各专业志愿之间不设分数级差;若高考文化课成绩相同,则依次比较语文数学外语总分、语文成绩、数学成绩、外语成绩择优录取。

 

    各招生专业只录取省统考(山东省为联考)科类(子科类)、乐器种类及唱法、省统考成绩(山东省为联考复试成绩)符合本专业要求的考生;对于省统考(山东省为联考)科类(子科类)、乐器种类及唱法、省统考成绩(山东省为联考复试成绩)不符合要求的专业志愿,视为无效志愿,不予录取。

 

    各招生专业只录取填报本专业志愿的考生,不接受专业调剂。对于高考文化课成绩低、所报专业录取额满的考生,作退档处理。

对于分文科、理科公布招生计划的招生省份,按照文科、理科分别排队录取;其他省份按照文理科统一排队录取。

 

16
西南交通大学

 

办学水平:双一流、211、985

 

招生计划:

 

 

录取原则:

 

1、文化课投档成绩(省级招生考试机构确定并提供)须达到省级招生考试机构划定的相应科类文化课控制线。

 

2、考生省级统考(或联考)成绩为专业总分,由省级招生考试机构确定。

 

3、进档考生按照专业总分从高到低、声乐和器乐分别单独排序录取;如省级招生考试机构投档时,无法区分声乐和器乐,则合并声乐和器乐的招生计划,按照合并后的招生计划总量,以专业总分从高到低排序录取。如专业总分相同,再依次按照考生的文化课投档成绩、英语、语文、数学排序录取。对无法满足专业志愿的考生,按退档处理。

 

17
东北大学

 

办学水平:双一流、211、985

 

招生计划:

 

    音乐表演专业面向河北、山西、内蒙古、辽宁、浙江、河南、湖南、四川8个省市招生60人。

 

录取原则:

 

     要求考生专业省统考合格,高考文化课成绩(不含加分,下同)达到东北大学在该省所在批次同科类艺术类控制分数线,东北大学在省级招办投档考生中按“专业统考成绩”分省分专门化排序,择优录取。“专业统考成绩”相同的情况下,优先录取“高考文化课成绩”高的考生,如“高考文化课成绩”相同,则优先录取“语文+数学+外语”成绩高的考生。如“语文+数学+外语”成绩相同,则按照语文、数学、外语的顺序择优录取。

 

 

 

18
安徽大学

 

办学水平:双一流、211

 

招生计划:

 

 

录取原则:

 

     符合上述报考条件的考生方可报考我校,否则不予录取。报考我校的考生按各省招生文件规定的投档原则和投档比例予以投档。音乐表演(声乐)专业,进档考生按照主项声乐专业成绩从高分到低分择优录取;音乐表演(器乐)专业,进档考生按照主项为钢琴、萨克斯、手风琴的成绩从高分到低分择优录取(该专业计划不分方向,按照钢琴、萨克斯、手风琴三个器乐的成绩一道排序,择优录取)。各类排序成绩相同时,高考文化课成绩高的优先录取(含政策加分)。

 

19
吉林大学

 

办学水平:双一流、211、985

 

招生计划:

 

2020年音乐类面向黑龙江、吉林、辽宁、内蒙古、河北、山西、甘肃、四川计划招生62人。

 

录取原则:

 

1、文理兼招,统一排队,优先录取院校一志愿考生。考生专业省统考合格,高考文化课成绩总分(含全国政策性加分,下同)达到考生所在省(区)艺术类本科最低控制分数线,我校在投档考生中,根据分省计划及招考方向,按专业省统考成绩从高分到低分择优录取。专业省统考成绩相同时,按高考文化课成绩总分从高分到低分择优录取。如专业省统考成绩和高考文化课成绩总分均相同时,使用学校预留计划予以录取。

 

2、若省级招生考试机构有具体的平行志愿投档规则,按其录取办法执行。

 

3、对严格区分文科计划和理科计划进行投档录取的省份,则按文理科计划分别排序择优录取。

 

 

20
中国地质大学(武汉)

 

办学水平:双一流、211、985

 

招生计划:

 

2020年音乐学专业招生计划为50人,其中湖北9人、湖南5人、广东4人、浙江5人、河南4人、河北4人、江苏4人、山西4人、安徽3人、重庆3人,四川3人,预留计划2人。

 

录取原则:

 

    考生须参加2020年普通高等学校招生全国统一考试,并达到所在省级招生考试部门划定的文化最低控制分数线。

 

    进档考生按综合成绩(综合成绩=(省统考成绩×300/省统考总分)×60%+(高考成绩×750/高考总分)×40%)从高分到低分录取(省级招生考试部门认定的政策加分计入高考文化成绩后折算综合成绩),综合成绩相同则按专业成绩由高到低录取。无单科要求。各省级招生考试部门有相应规定的,按相关规定执行。

 

    对于文科和理科分别投放招生计划的省份,按照文理科分别排序从高到低录取;对于不分文科和理科投放招生计划的省份,录取时采取不分文理、统一排序的方式。
 

《艺考生文化课百日学案》是针对包括美术、声乐、乐器、舞蹈、播音主持、编导等多个专业在内的艺术类考生参加高考的文化课百日冲刺专用教材。

《艺考生文化课百日学案》目前支持的购买方式有:

全国包邮: 淘宝网购买微信购买拼多多团购

文科全套:淘宝网购买        理科全套:淘宝网购买

       
推荐阅读;
2020版《即兴评述宝典》播音主持编导制作艺考专用中影指定用书
文艺常识配套习题【真题追踪】广播影视编导艺考专业考前专项突破教材主编位彦鲁
2020版《艺考生文化课百日学案》艺考生文化课百日冲刺专用教材
《2020版艺考生报考指南》美术、音乐舞蹈、编导播音影视表演专业,选学校、报志愿、专业考试必备工具书

2020版《美术报考指南》院校报考分析指南,统考校考报志愿院校报考工具书
2020版艺考必备文化课提分宝典-今日出版全国发售,艺考生文化课百日冲刺专用教材

 


返回中国艺考网,查看更多>>


志愿填报智能系统

·上一篇:今年艺考生参考:各省市艺术类文化录取线汇总
·下一篇:2020“艺考变法”, 临时应对还是顺势挺进?
转载声明