艺桥留学中心国际本科

2026届中传文史哲红宝书240个考点+APP题库文史哲3600道题+考情分析2025真2026新版《全国美术生校考报考指南》本书收录2024年有组织校考且经批准可【重磅】2025届艺考生高考没过线怎么办?这16所重点大学可以让你上本科读名


艺术类统考等级评分标准!




来源: 时间:2024-08-25 浏览:

2024年艺术类全省统考评分标准 

经过2024年艺考大改革,艺考生们明白统考越来越重要了!那么关系到每个考生得分高低的统考评分标准是怎样的呢?一起来看看艺术类各类别考试内容及评分标准吧(注:各省艺术统考内容存在细微差异,以考纲为准!)

音乐类

图片

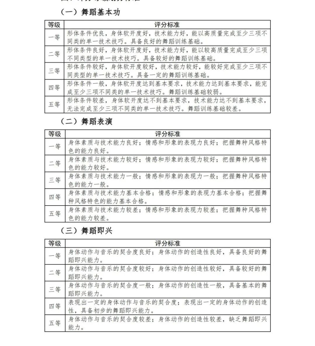
舞蹈类

图片

表导类(戏剧表演、戏剧导演、服装表演)‍‍‍‍‍‍‍‍‍‍‍‍‍‍‍‍‍‍‍‍‍‍‍‍‍

图片

图片

图片

图片

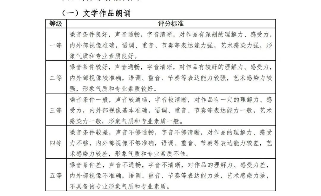
播音主持类

图片

美术类‍‍‍‍‍

图片

书法类‍‍

 


返回中国艺考网,查看更多>>


志愿填报智能系统

·上一篇:艺考专业解析丨美术艺考生,快来看看你喜欢的专业!
·下一篇:艺考资讯 | 24年38所校考院校专业汇总来了!25届可参考!
转载声明