注意!报考 985/211 艺术类专业,除成绩外还有隐藏硬性规定
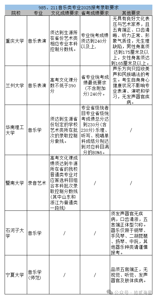
每年都有艺考生因不了解报考规则,遗憾与梦校失之交臂。事实上,想要被理想院校录取,不仅需要专业省统考合格、专业和文化成绩达标,单科成绩、身体条件也有严格要求。 例如,美术与设计学类专业严禁色盲考生报考;表演、播音主持、音乐舞蹈等专业,则对考生的外貌、口齿、听力、气质有着明确标准,生理缺陷也会影响录取。 为助力艺考生圆梦,本文整理了吉林大学、重庆大学等 9 所院校在美术与设计类、音乐类等专业的特殊报考及录取要求。这些关键信息,值得每一位考生收藏研读,避免因疏忽错失机会! 美术与设计类专业 文化一本线70%以上,统考成绩等也有要求 在美术与设计类专业的录取赛道上,文化成绩堪称重要的 “入场券”,尤其是 985 高校,对美术生的文化素养要求尤为严苛。多数院校要求考生文化成绩达到生源地一本线的 70% - 80%,且不得低于艺术类本科录取控制线。 以吉林大学为例,其绘画专业明确规定,考生高考文化总分(含政策性加分)需达到一本线(特控线)的 70% 及以上,同时不低于所在省份艺术类本科最低控制分数线;而艺术设计学专业,以及重庆大学的设计学类、绘画专业,门槛进一步提升,要求文化总分达到一本线(特控线)的 80% 及以上,且需过艺术类相应专业本科控制分数线。武汉大学更是 “硬核”,其设计学类专业直接要求考生文化成绩达到生源省份一本线(特控线)。 当然,也有文化门槛相对较低的选择。兰州大学视觉传达设计(中外合作办学)、环境设计(中外合作办学)专业,文化分只需不低于 390 分,但高昂的 65000 元 / 学年学费让不少家庭望而却步。同时,这两个专业因 80% 的引进课程采用全英文授课,要求高考外语成绩不低于 85 分,非英语语种考生需谨慎报考。 在单科成绩要求上,宁夏大学规定绘画、视觉传达设计专业考生高考外语成绩需在 40 分及以上;暨南大学 2025 年动画专业则要求文化成绩达到生源省对应首选科目组合普通本科线(山东和浙江为普通类一段线)。 值得注意的是,专业省统考成绩也不容忽视。吉林大学除要求考生 2025 年美术类省统考合格外,更设置了 “硬指标”—— 省统考成绩需达到满分的 80%,换算后即 240 分以上才有报考资格。具体各院校详细要求,可参考以下表格: 播音与主持类专业 文化普遍要求一本线,还有专业和身高要求 在艺考的多元赛道中,播音与主持艺术专业凭借其对先天条件的独特优势,成为不少艺考生眼中的 “捷径” 之选。尤其是嗓音条件优越、形象气质出众的考生,往往能通过短期集中训练实现快速提升,因此备受青睐。然而,随着 2024 年艺考改革的推进,该专业的录取规则发生显著变化,文化成绩要求大幅提升,远超其他艺术类专业平均水平,在 985、211 等重点院校中体现得尤为明显。 以 2025 年招生政策为例,武汉大学、吉林大学、重庆大学均明确规定,报考播音与主持艺术专业的考生,高考文化成绩必须达到生源所在地一本线(特控线)。暨南大学则采取差异化策略:除广东省外,其他省份考生需达到当地普通类对应首选科目组合特控线;广东省内考生也需达到本省普通类专业对应首选科目组合本科批次录取控制分数线。 录取门槛的严苛不仅体现在文化成绩上,对考生的外在条件与专业能力同样设有硬性标准。重庆大学 2025 年招生简章要求,报考该专业的男生身高不得低于 170 厘米,女生需达到 160 厘米及以上;暨南大学针对广东省内考生,进一步细化专业成绩要求:普通话方向术科成绩需达到 250 分以上,粤语方向则不得低于 245 分,全方位考察考生的综合素养。 音乐类专业 要求省统考成绩230-240分以上 音乐类专业,通常要求考生的高考文化成绩须达到生源省份划定的艺术类所在批次的录取控制分数线,就是艺术类本科线。 像重庆大学的音乐表演专业、华南理工大学的音乐学专业就是如此,但是还有其他的要求。像重庆大学的音乐表演,要求专业统考成绩须达到240分以及上,同时在身高方面,要求男生身高须达到175厘米及以上,女生身高须达到165厘米及以上。 而且重庆大学的音乐表演只招收美声、民族、流行唱法考生。 华南理工大学的音乐学要求专业省级统考且专业省级统考成绩总分达到230分(含230分),且省级统考成绩中乐理、听写、视唱单科成绩分别达到对应科目满分的80%(详见:华南理工大学2025艺术类本科招生简章)。 兰州大学的音乐表演要求考生高考文化成绩不低于390分,且省专业统考成绩最低要求(不含附加分)240分。 暨南大学的录音艺术专业,则要求考生的高考文化成绩须达到生源所在省的普通类专业对应首选科目组合本科批次录取控制分数线(山东和浙江为普通类一段线)。详见下表: 舞蹈类专业 在身高方面要求比较严格 舞蹈类专业的考生大多数都有扎实的舞蹈“童子功”,因此文化成绩要求达到艺术类本科线甚至比较低。 但有专业省统考成绩,像重庆大学的舞蹈表演专业的考生,专业统考成绩须达到240分以及上,且男生身高须达到175厘米及以上,女生身高须达到165厘米及以上。而且舞蹈表演专业原则上只招收民族舞、古典舞考生,不招收芭蕾舞、街舞、体育舞蹈考生。 华南理工大学的舞蹈表演专业,则要求女生身高不低于1.63米,男生身高不低于1.73米,同时舞种须为中国舞、芭蕾舞、现代舞。 表(导)演类专业

在形象方面要求比较高
表(导)演类专业对考生的形象要求比较高,特别是表演专业更是如此。
比如重庆大学的表演专业要求考生,五官端正、口齿清晰、听力正常、形象气质佳,无生理缺陷,且有身高要求:男生身高须达到170厘米及以上,女生身高须达到160厘米及以上。
暨南大学的戏剧影视导演专业,要求考生的高考文化成绩须达到生源所在地普通类专业对应首选科目组合本科批次录取控制分数线(其中山东和浙江为普通类一段线)。

2025新版发售《零起点考大学》
线上同步官方正版发售
【购买咨询】:全国免费咨询电话:400-877-5621
手机/微信:15101606290 (朱老师)
淘宝网购买链接:
http://e.tb.cn/h.gDdGeQVrtdMoXBp?tk=VYod3m8pOn9 CZ3458
淘宝淘口令 :点击>长按>选择复制>复制
【淘宝】7天无理由退货 https://e.tb.cn/h.TrB7HMaUfA83VAP?tk=qL83eirw28R CZ007 「2025版《零起点考大学》艺考生文化课百日冲刺教材 用历年真题大数据为艺考生量身打造的文化课提分方案文科全套选科语数英政史地」
点击链接直接打开 或者 淘宝搜索直接打开
【微信小店】2025版零起点考大学艺考生文化课百日冲刺专用教材 用历年真题大数据为艺考生量身打造的文化课提分方案文科全套语数英政史地
