2020美术生考30+18艺术院校,各分数段艺考生这样备考或更有利
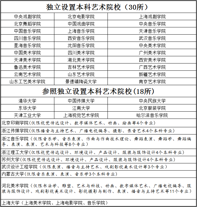
对艺考生而言,30所独立设置本科艺术院校和18所参照独立设置本科艺术院校是每个人追求的目标。

受疫情的影响,各院校的校考方案都纷纷作了调整。那么作为艺考生中的绝大多数,占了全国艺考生人数65%左右的美术艺考生,在2020年的艺考中面临怎样的情况呢?
为此,我们对30+18院校在今年的招生情况及校考调整情况进行了梳理,并提出更有效的备考措施,以供美术艺考生们参考。
在48所院校中,已开设美术类专业的院校有41所,占比85%,未开设美术类专业的院校有7所,占比15%。
未开设美术类专业的7所院校均为音乐学院,分别是中央音乐学院、中国音乐学院、星海音乐学院、西安音乐学院、武汉音乐学院、浙江音乐学院和哈尔滨音乐学院。

在招生人数方面,据统计,2020年全国美术考生总数在60万人左右,而48所院校的美术类招生计划人数约3万左右,总体招录比约为20:1。
也就是说,美术生想考取这48所院校,平均每20人只有1人被录取,热门院校招录比会更令人胆寒。以去年上海戏剧学院的美术类专业为例,报录比高达114:1,竞争激烈程度可想而知。

受疫情影响,各大院校纷纷调整校考方案。大体来讲,48所院校校考调整方案主要分为以下4种:
一是取消校考,包括统考过线按文化分录取的情况。
九大美院中有7所美院采用了这种方式,涉及招生计划702人,占美院招生计划的8.6%,在48所院校中有27所院校采用这种处理方法。
二是统考成绩作为初选依据,校考在高考后举行。
九大美院的造型类和设计类多为此模式,有6所美院采用了这种方式,涉及招生计划4430人,占美院招生计划的54.3%,在48所院校中有11所院校采用这种处理方式。
三是学校组织专业初选,包括网上提交作品及其他模式。
提交作品一般作为初选的标准,初选过后再进行校考。九大美院中有3所美院采用了这种方式,涉及招生计划279人,占美院招生计划的3.4%,在48所院校中有8所院校采用了这种处理方式。
四是无需初选,高考后直接进行校考。
九大美院中有2所美院采用了这种方式,涉及招生计划2749人,占美院招生计划的33.7%,在48所院校中有5所院校采用了这种处理方式。

对此,考生又该如何应对呢?
正常来讲,校考发证率为1:4,也就是招1000人的院校会发4000张合格证。那么在不断分数段的考生应该采取怎样的备考方式才能提高上线几率呢?
我们的建议如下:
一是统考成绩排在省内前20%的考生。
这部分考生通过统考成绩初选应该是没什么问题的,这部分考生平时坚持绘画训练,保持绘画手感确保在高考后的现场校考中不会出现手生的情况。
二是统考成绩排在省内21%-40%的考生。
这部分考生一定有可以参加校考的机会,即便部分院校划了20%以内的线,但21%-40%之间的部分人努力也有可能的。
三是统考成绩在省内排名41%-50%的考生。
这部分考生就要加倍努力,不要放弃任何一个机会,在最终结果没来之前都不要放弃。
四是统考成绩省内排名在50%以后的考生。
这类考生应该在接下来的时间里把精力集中在文化课的学习上,争取在文化成绩上取得突破。
|