艺桥留学中心国际本科

2026新版《艺术生文化课考前100天》艺考生文化课百日冲刺专用教材全国通2026版《零起点考大学》用历年真题大数据为艺考生量身打造的文化课提分方2026版即兴评述宝典最新热点话题经典评论终结押题 热门考点 最新热点事件


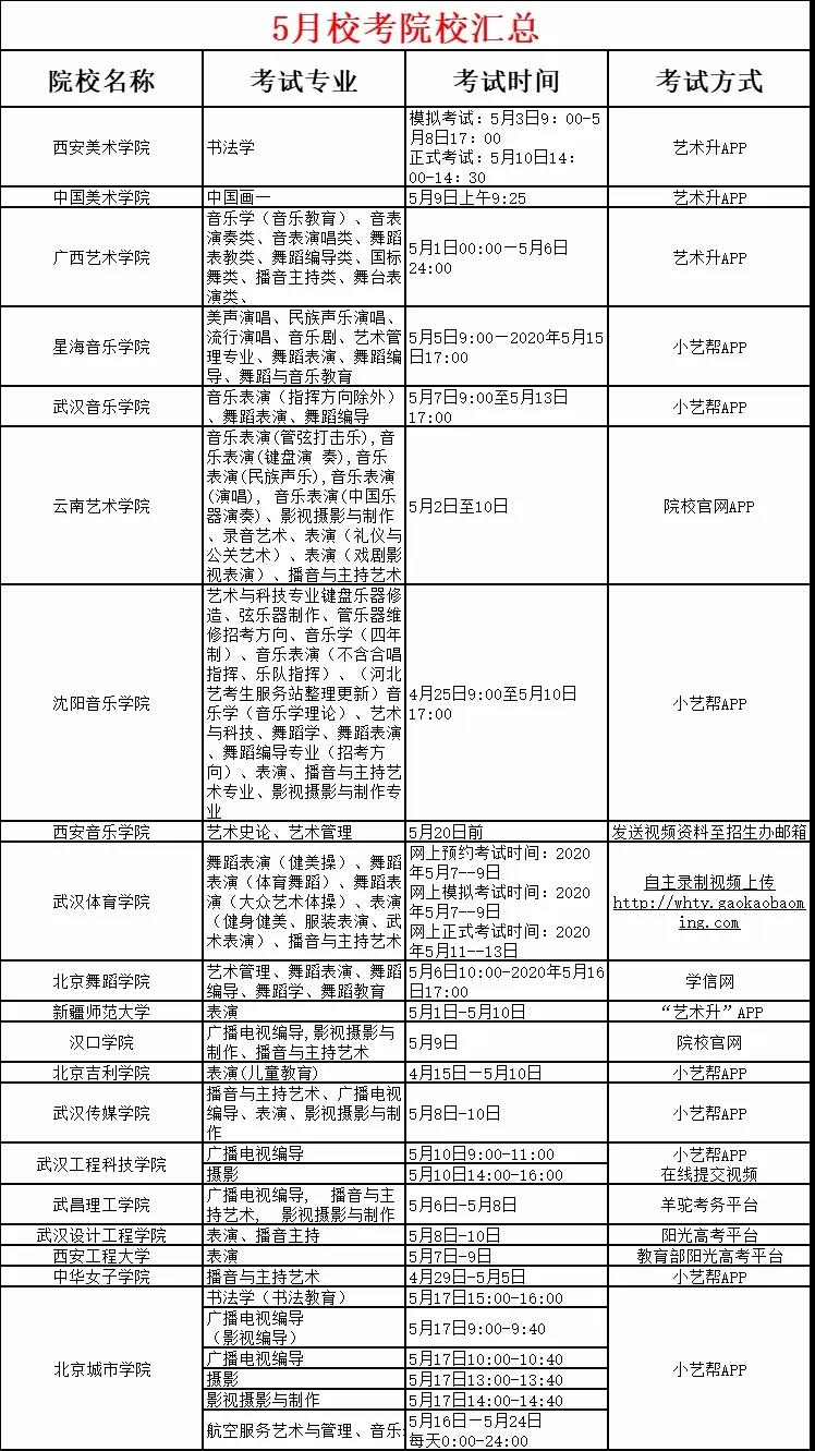
5月份,中国美术学院、广西艺术学院等20所院校校考进行时!




来源: 时间:2020-05-04 浏览:

受新冠疫情的影响,艺术类专业校考调整、推迟。

目前,在5月进行的校考考试,至少有西安美术学院、中国美术学院;

广西艺术学院、云南艺术学院、星海音乐学院、武汉音乐学院、沈阳音乐学院、西安音乐学院;

武汉体育学院、北京舞蹈学院、新疆师范大学、汉口学院、北京吉利学院、武汉传媒学院;

以及武汉工程科技学院、武昌理工学院、武汉设计工程学院、西安工程大学、中华女子学院、北京城市学院等如下20所院校。

请已报名的艺考生们千万做好准备,不要错过哟。

《艺考生文化课百日学案》是针对包括美术、声乐、乐器、舞蹈、播音主持、编导等多个专业在内的艺术类考生参加高考的文化课百日冲刺专用教材。

《艺考生文化课百日学案》目前支持的购买方式有:

全国包邮: 淘宝网购买微信购买拼多多团购

文科全套:淘宝网购买        理科全套:淘宝网购买

       
推荐阅读;
2020版《即兴评述宝典》播音主持编导制作艺考专用中影指定用书
文艺常识配套习题【真题追踪】广播影视编导艺考专业考前专项突破教材主编位彦鲁
2020版《艺考生文化课百日学案》艺考生文化课百日冲刺专用教材
《2020版艺考生报考指南》美术、音乐舞蹈、编导播音影视表演专业,选学校、报志愿、专业考试必备工具书

2020版《美术报考指南》院校报考分析指南,统考校考报志愿院校报考工具书
2020版艺考必备文化课提分宝典-今日出版全国发售,艺考生文化课百日冲刺专用教材


返回中国艺考网,查看更多>>


志愿填报智能系统

·上一篇:2020美术生考30+18艺术院校,各分数段艺考生这样备考或更有利
·下一篇:美术生,你最关心的投档公式、分数线全在这!
转载声明